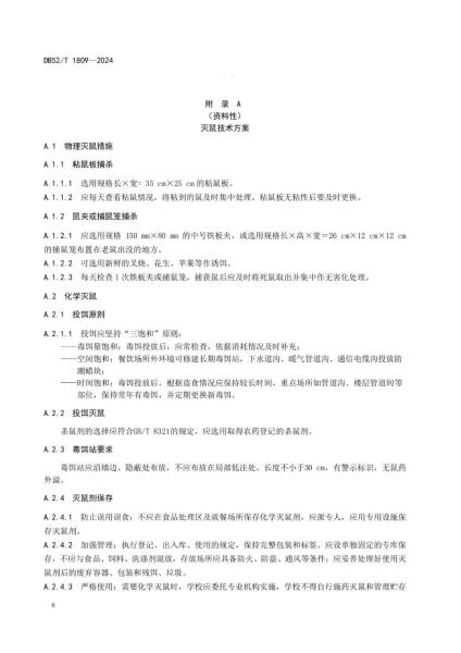
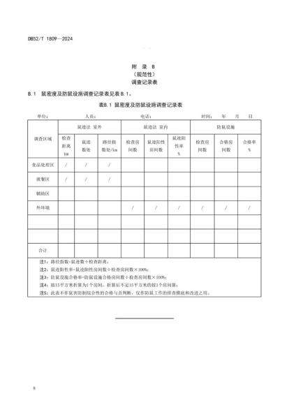
为防范校园食品安全风险隐患,有效提升校园有害生物防制效能,贵州省市场监管局在广泛征求意见的基础上,结合校园食品安全监管实际,会同相关部门研究制定了地方标准DB 52/T 1809-2024《校园餐饮服务场所鼠害防制规范》。标准已于6月1日正式实施,为全省学校食堂提供可行的鼠害防制综合方案。
接下来,贵州省市场监管局将持续学习和探索好的经验做法,为提高我省校园食品安全管理水平提供有力的支持。
附件:DB 52/T 1809-2024《校园餐饮服务场所鼠害防制规范》(登陆网站贵州省市场监督管理局网站查看附件原件https://amr.guizhou.gov.cn/ztzl_85/xyspaqpczzzxxd/202406/t20240611_84859757.html)











编辑:杨秀攀
统筹:黄秋月
编审:张强