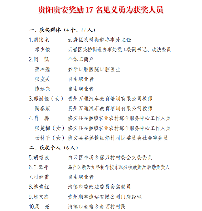
3月30日,贵阳贵安2026年第一季度见义勇为行为专项奖励会议在市委政法委举行,对第一季度涌现出的4个见义勇为群体(11人)和6名见义勇为个人,共17名英雄模范予以奖励,表彰他们在危急关头挺身而出,用善行义举守护城市平安,让见义勇为精神在筑城大地蔚然成风。

挺身而出,凝聚危难时刻的凡人力量
本次受表彰的17名英雄来自各行各业,有基层干部、个体商户、医生、教师、村民、快递员……他们是穿梭于街头巷尾的普通身影,却在千钧一发之际,以平凡之躯行英雄之事,成为“知行合一、协力争先”贵阳城市精神的生动注脚。

他们的壮举,是守望相助的生命接力。2025年10月28日清晨,一辆出租车在黄金路突发自燃,浓烟与明火迅速蔓延。驾车途经此处的胡锦龙、邓少俊二人没有丝毫犹豫,立即借来灭火器冲向火场。一名外卖骑手见状也主动加入,三人顶着刺鼻浓烟和灼人热浪,协同作战,成功压制火势,化解了可能引发爆炸的重大险情。事后,那位无名外卖骑手悄然离去,至今未能找到,但其义举已化作城市记忆中的温暖印记。

2025年11月26日下午,乌当区新天寨建材城门口,一名小学生被卷入车底。闵凯、蔡冲懿、张友关、陈远兴四位素不相识的路人同时冲向现场,合力抬车。车身沉重,但越来越多的群众加入,最终成功救出被困儿童。一场意外,将陌生人凝聚成强大的救援力量,让全社会感受到人与人之间的温情与担当。
他们的善行,是挺身而出的英雄本色。2024年2月18日下午,白云区白云中路地下商场内,一名老人突然晕倒。贵州万通汽车教育培训有限公司的教师陶春宏与郭澍佳见状立即上前施救。拥有专业急救知识的郭澍佳迅速实施心肺复苏,陶春宏则用身体垫护老人头部防止二次损伤,并第一时间拨打120。十余分钟的持续施救,为老人争取到宝贵的黄金救援时间,最终助其转危为安。
2024年5月13日中午,修文县谷堡镇,肖腾、张楚梅、杨林平三名基层工作人员在村里开展工作时,隐约听到呼救声。循声找去,发现一名老人落入4米见方的水池中。危急时刻,三人就地取材,先以长棍稳住老人,再寻来坚固梯子,最终合力将老人安全救出。在平凡岗位上,他们同样是守护群众安全的坚实力量。

危急关头,展现舍我其谁的英雄本色
他们的身影,构成了平安贵阳贵安最坚实的根基。2024年6月23日下午,白云区牛场乡落刀村,莫某某不慎坠入两米多深的排水沟,头部受伤,随时可能被急流冲走。同行的村委会支委委员胡绍波不顾自身安危,先用消防水带固定落水者,随后纵身跃下湿滑狭窄的深沟,在手脚被碎石划伤的剧痛中,咬牙将伤者扛上肩头奋力托举,最终成功救出。因救援及时,莫某某现已康复出院。

2024年11月7日下午,白云区马掌坡路,一名初中女生因情绪偏激坐在33层楼顶欲轻生。新天九年制学校东风分校教师王章平闻讯火速赶到现场,与居委会工作人员配合安抚女孩情绪,趁其不备快速冲上前将女孩抱住,成功救下。一双手,挽住的不仅是一个年轻的生命,更是一个家庭的希望。
2025年8月27日凌晨,观山湖区卧龙河畔,正在河边捕虾的司继雷发现一名老人漂浮水中。他来不及脱衣便纵身跃入河中,拼尽全力将老人拖拽上岸,立即跪地实施心肺复苏并拨打急救电话。虽经全力抢救老人最终不幸离世,但司继雷在危急时刻展现的果敢与担当,彰显了普通人最真挚的善良。
2025年3月16日下午,清镇老马河桥,一名女子跳河轻生。贵州顺丰速运有限公司门店经理唐文杰迅速报警,并与两名群众赶到水边。在同行两人均不会游泳、木棍无法触及的情况下,唐文杰克服了年少时曾因施救落水同学留下心理阴影的恐惧,毅然跃入水中,奋力将女子拖拽上岸。他战胜的不仅是湍急的水流,更是内心深处的梦魇。
2025年9月11日晚上,清镇市麦格乡麦西村,82岁老人杨某家中突发火灾,老两口被困火场。村民周亮闻讯后不顾个人安危冲入火海,用自己的衣物护住老人头部,一手搀扶一人,将两位老人转移至安全地带。随后他又提起水管重返火场,协同群众抢运物资,手臂多处烫伤却淡然道:“小伤没事,只要老人没事就行。”他用实际行动诠释了军人“退伍不褪色”的英勇本色。
2026年1月20日上午,清镇市滨湖街道办事处与麦格乡交界处大桥,一辆摩托车因路面坑洼侧翻,驾驶员被压无法动弹。正值上班高峰,车流密集。正在出差途中的清镇市委政法委员会驾驶员柳贵红见状立即停车,与同行人员合力将摩托车抬离,迅速将伤者转移至安全区域,确认其无碍后默默离开重返岗位。
致敬英雄,凝聚崇德向善的时代力量
英雄辈出,是时代的召唤,更是党委、政府尊重英雄、崇尚英雄、关爱英雄的生动体现。长期以来,贵阳贵安持续完善“褒奖+保障”激励机制,扎实做好见义勇为人员医疗救治、抚恤安置、就业扶持、子女就学等长效关怀工作。本次专项奖励活动,通过市、区两级严格评审与公示,确保英雄第一时间得到社会认可,让负伤英雄及时救治、牺牲英雄家属得到长效关怀,不让英雄“流血又流泪”。

市见义勇为基金会有关负责人表示,此次奖励活动不仅是对17名英雄的致敬,更是一次正义的弘扬与爱心的汇聚。下一步,将持续创新宣传方式,推动英雄故事进社区、进学校、进企业,用“身边事”感染“身边人”,同时积极吸纳快递员、出租车司机、环卫工人等组建见义勇为信息员队伍,织密覆盖城乡的正义网络,让见义勇为在筑城大地蔚然成风。
相信在英雄榜样的引领下,见义勇为精神将在贵阳贵安这片热土上生生不息,为谱写中国式现代化贵阳贵安实践新篇章凝聚起更加强大的正能量。
新闻多看点:

编辑:周钰爽
统筹: 汪东伟 编审: 吴亚鹏