速看!《生态环境法典》新旧与关联对照表

2026年3月12日,十四届全国人大四次会议表决通过了《中华人民共和国生态环境法典》(简称《生态环境法典》)。

《生态环境法典》编纂过程中:

一是将现行的环境保护法、环境影响评价法、清洁生产促进法、海洋环境保护法和大气污染防治法、水污染防治法、土壤污染防治法、固体废物污染环境防治法、噪声污染防治法、放射性污染防治法等10部法律经编订纂修,全部纳入生态环境法典。法典出台后,上述法律不再保留。

二是将现行有关流域、区域、自然资源、生物多样性等生态要素、生态系统方面和循环经济、能源节约与绿色低碳转型等方面的法律制度规范,择其要旨要则纳入或者体现到生态环境法典之中。这些方面的现行法律主要有森林法、草原法、长江保护法、青藏高原生态保护法、国家公园法、能源法、节约能源法等20余部法律。这些法律在生态环境法典出台后将继续保留。

三是考虑应对气候变化、碳达峰碳中和、绿色低碳发展等方面的法治需求,就此作出一些原则性、引领性规定,为今后我国相关法律制度建设和实践发展确定原则、奠定基础、留有空间。这样确保法典的广泛覆盖面,突出以法典化立法对我国现有的生态环境法律制度机制和规则规范进行系统整合、编订纂修、集成升华。

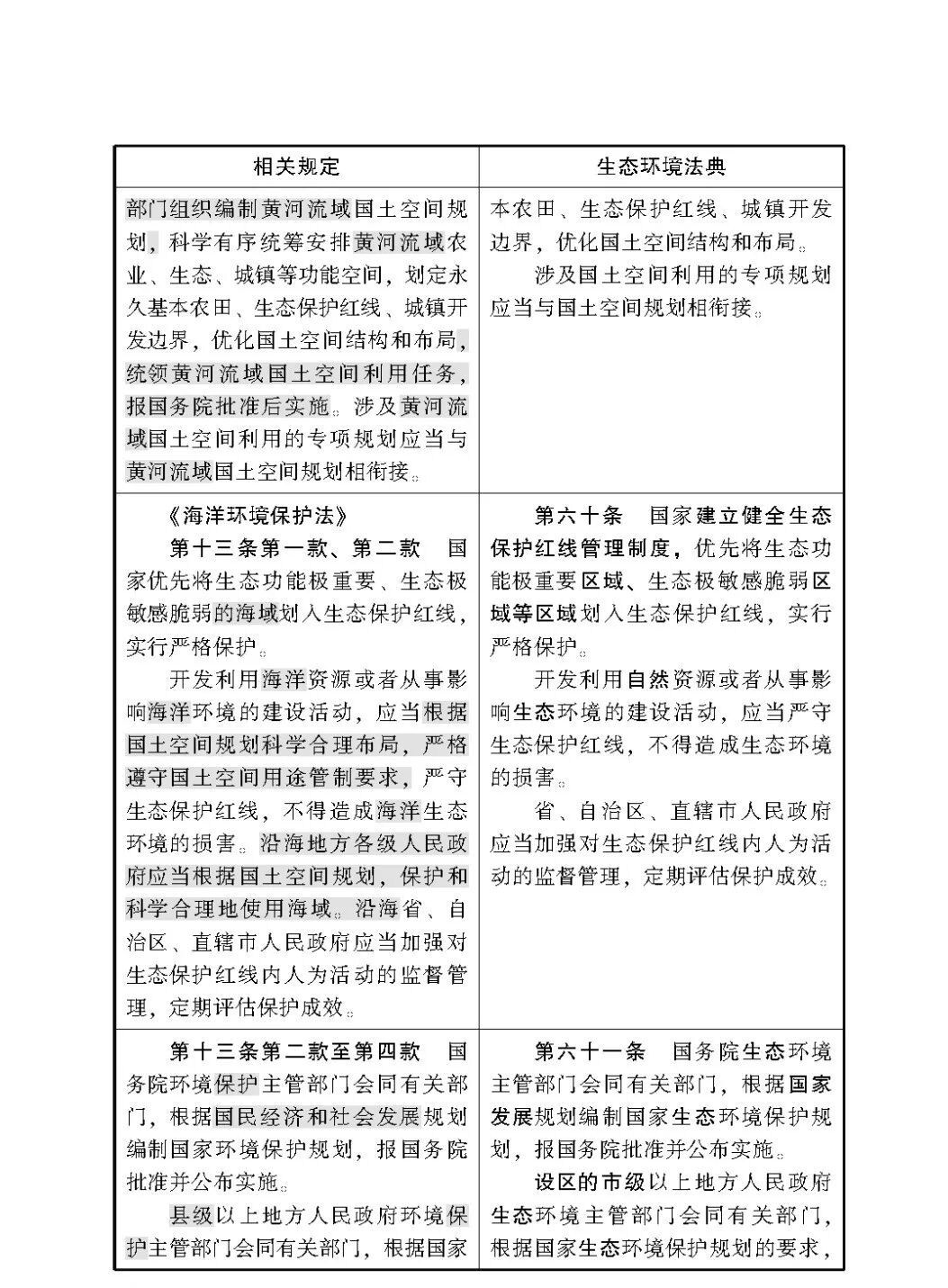
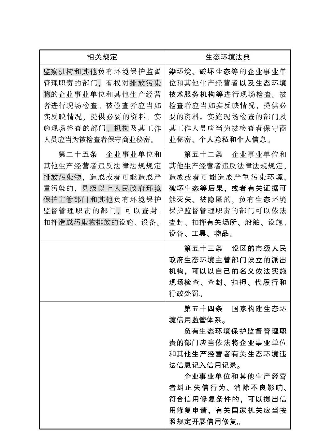
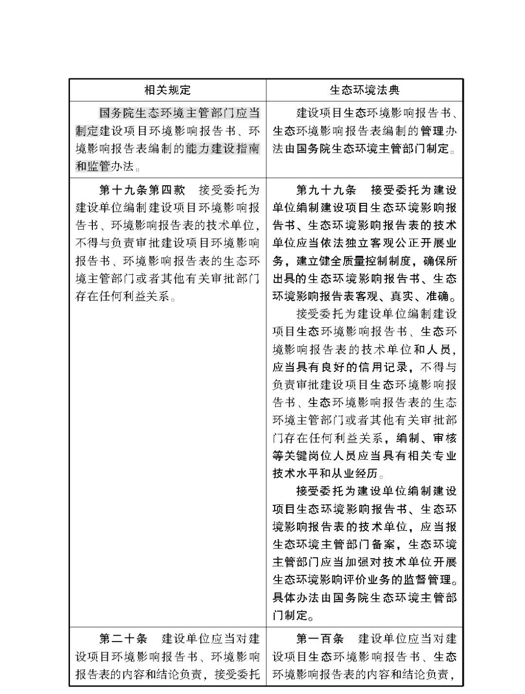
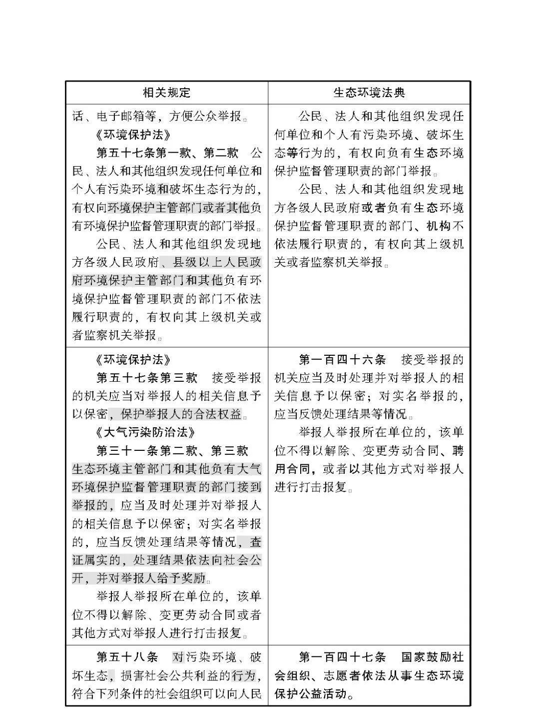
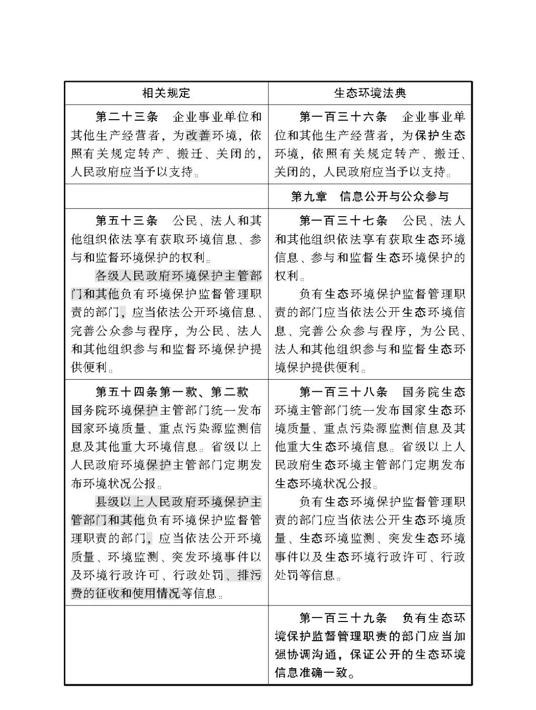
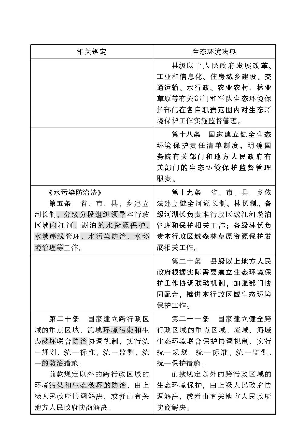
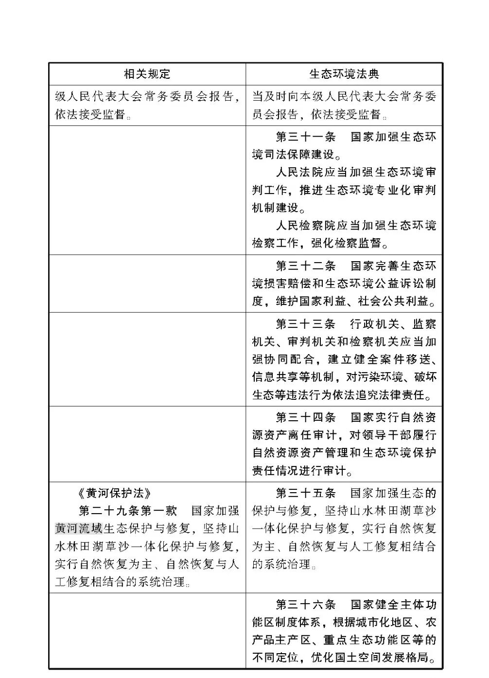
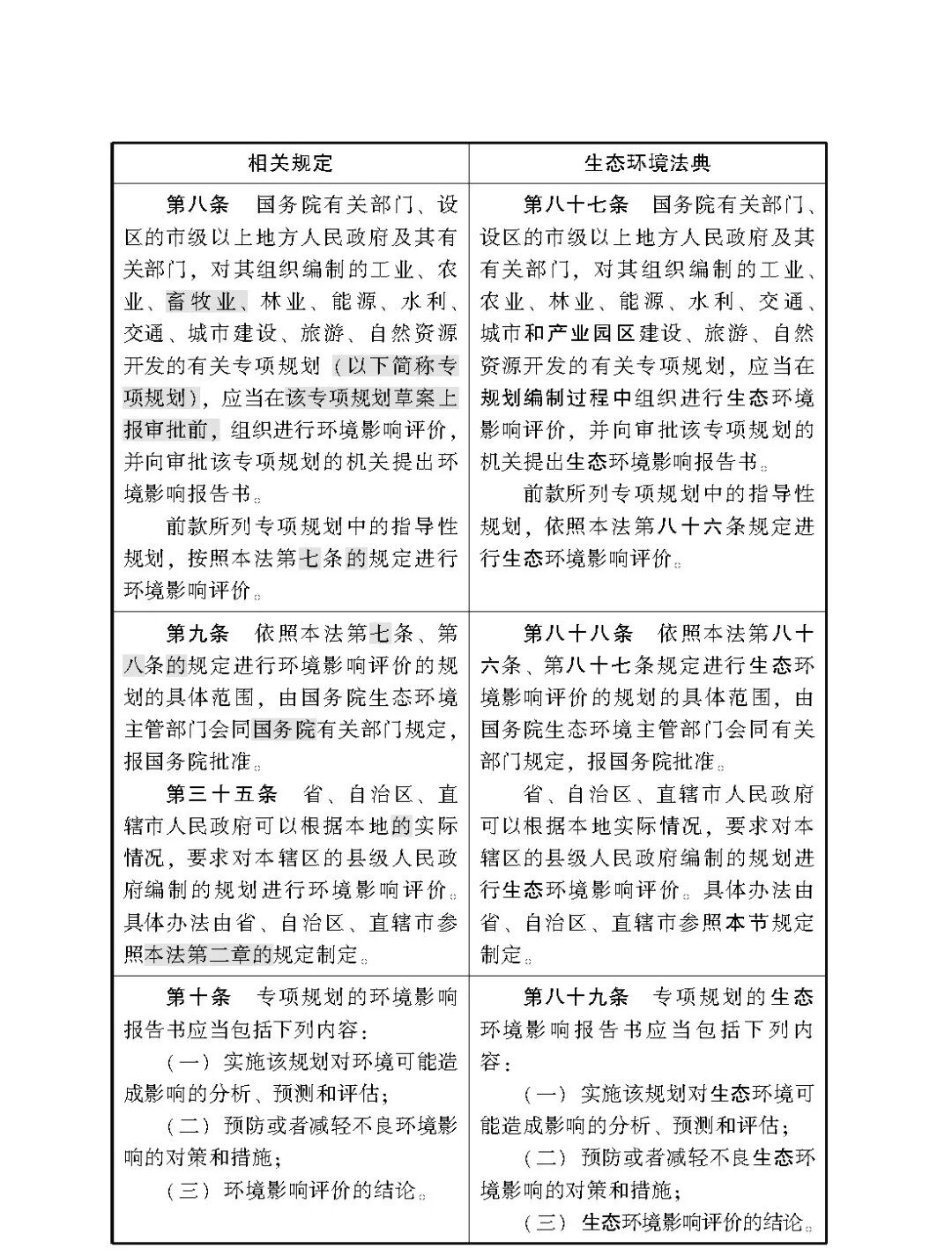
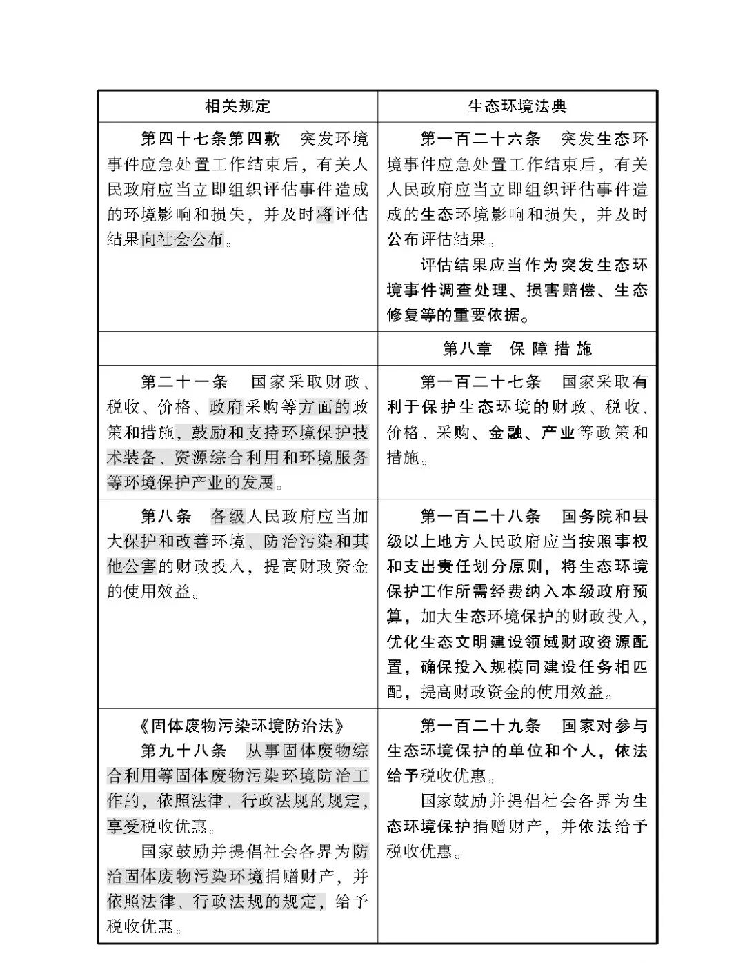
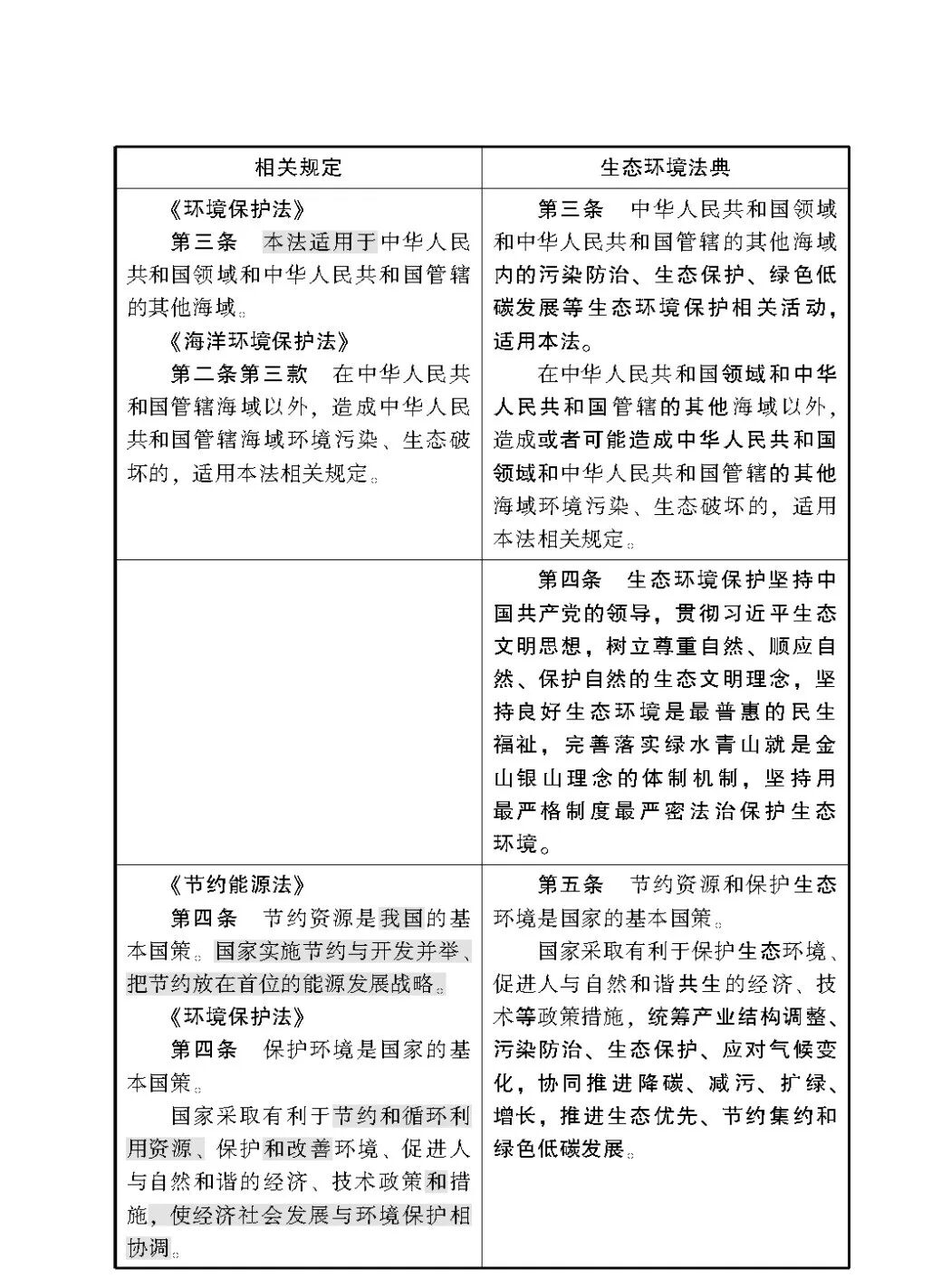
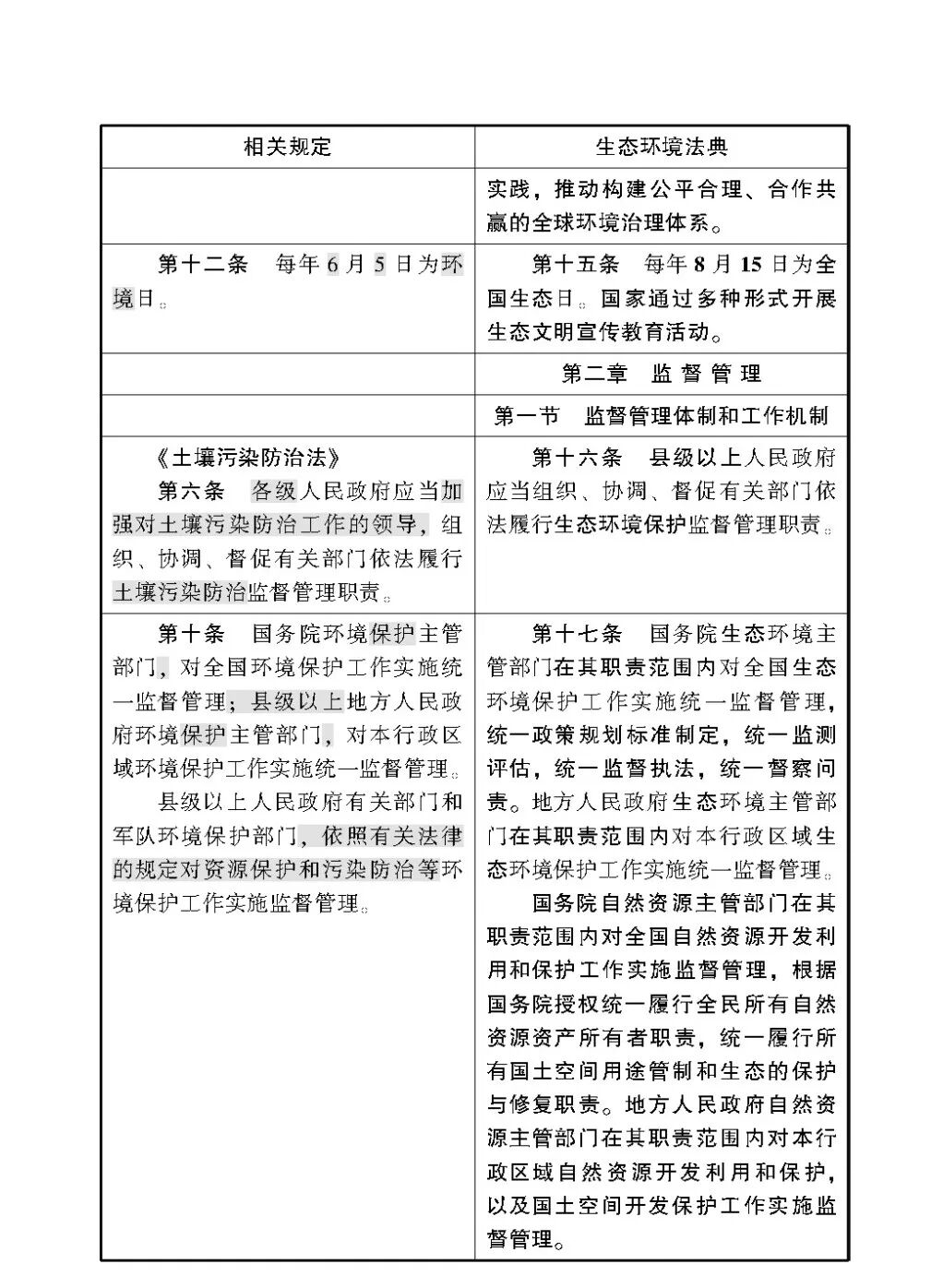
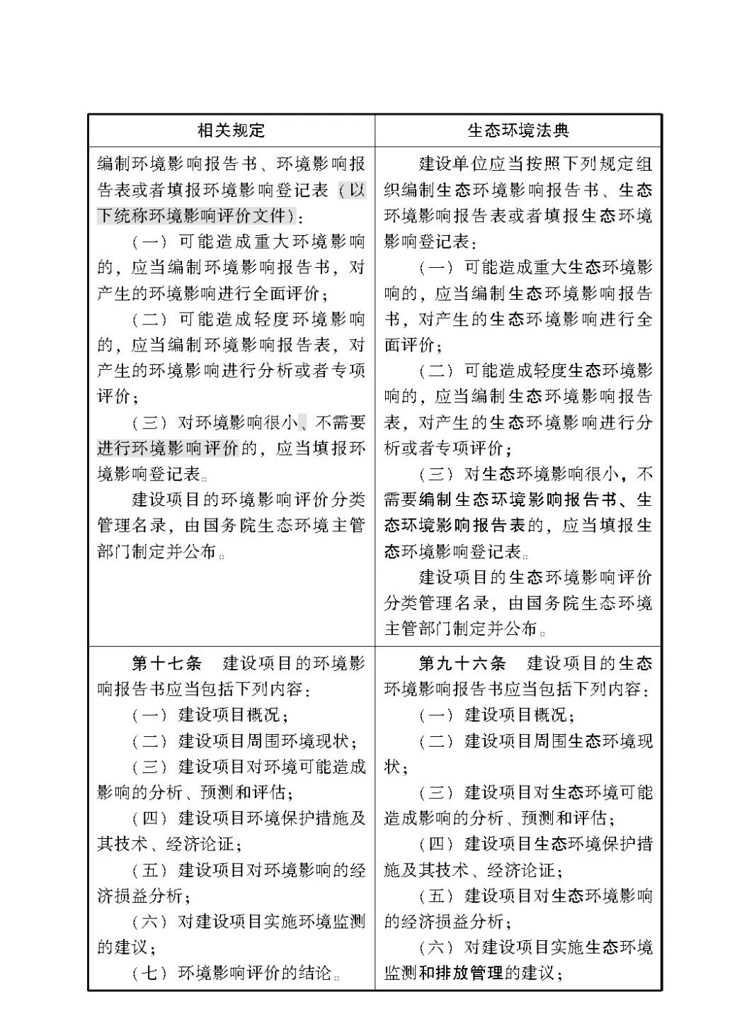
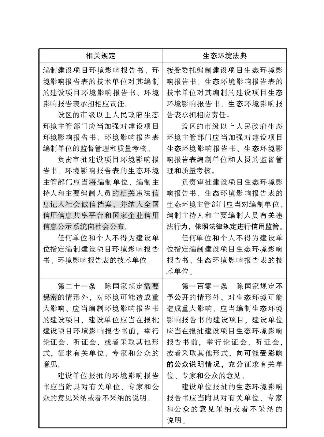
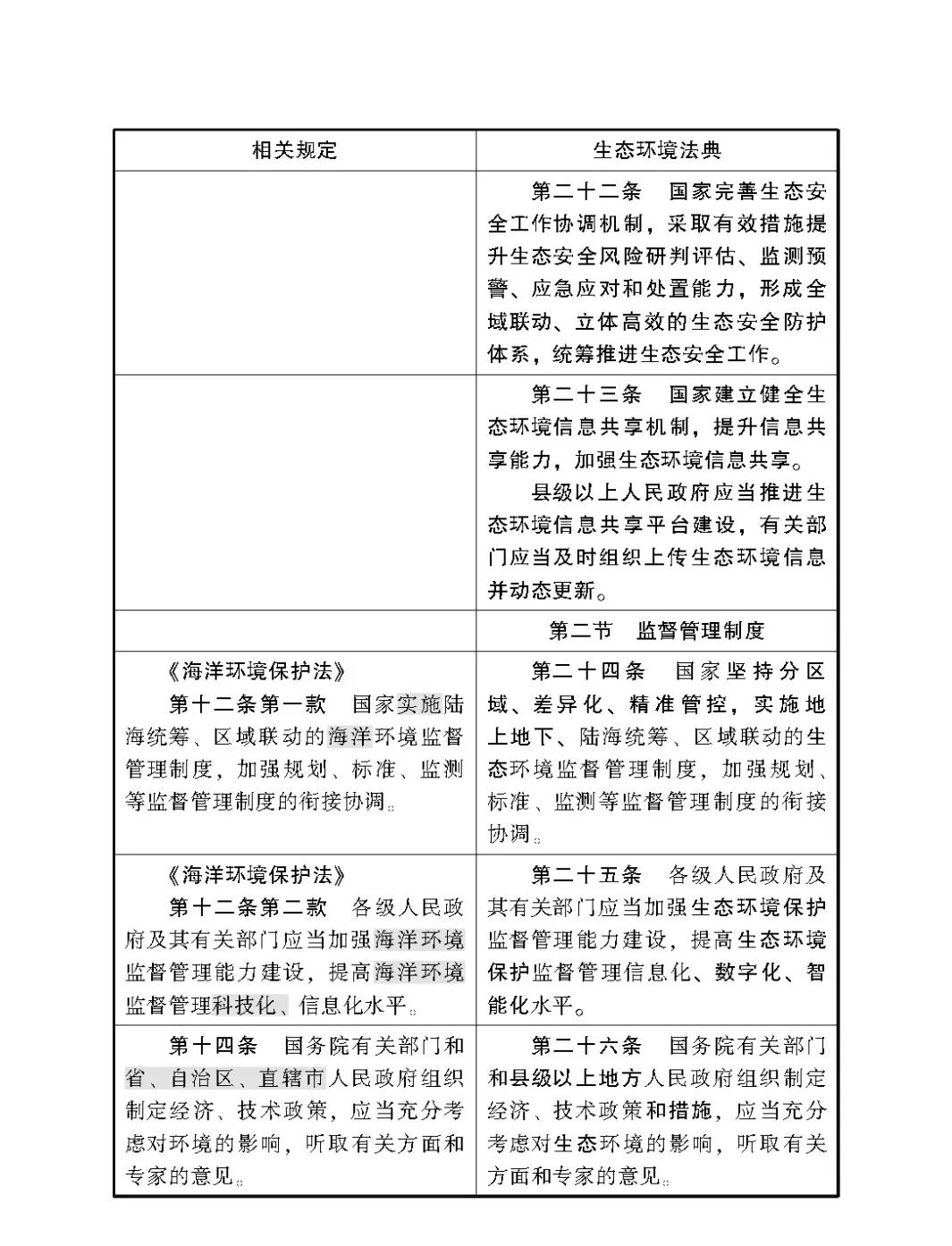
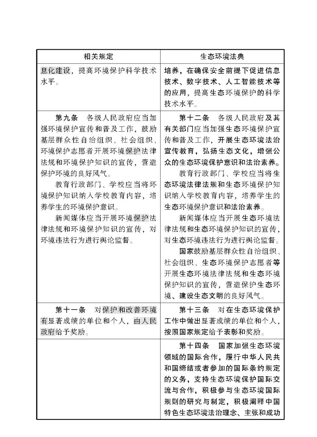
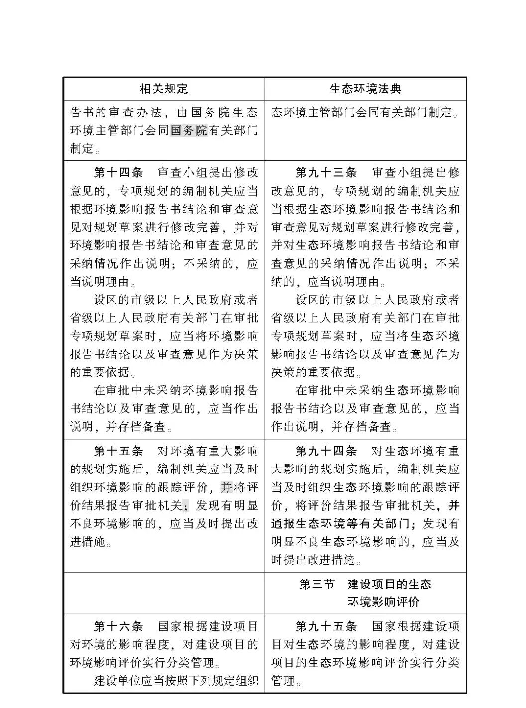
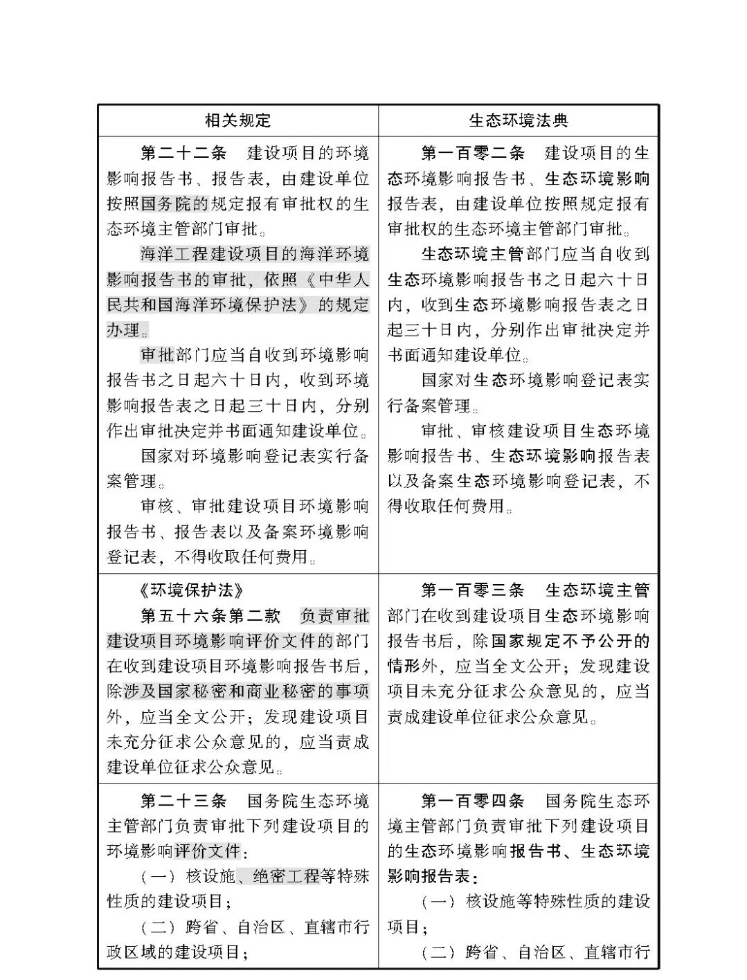
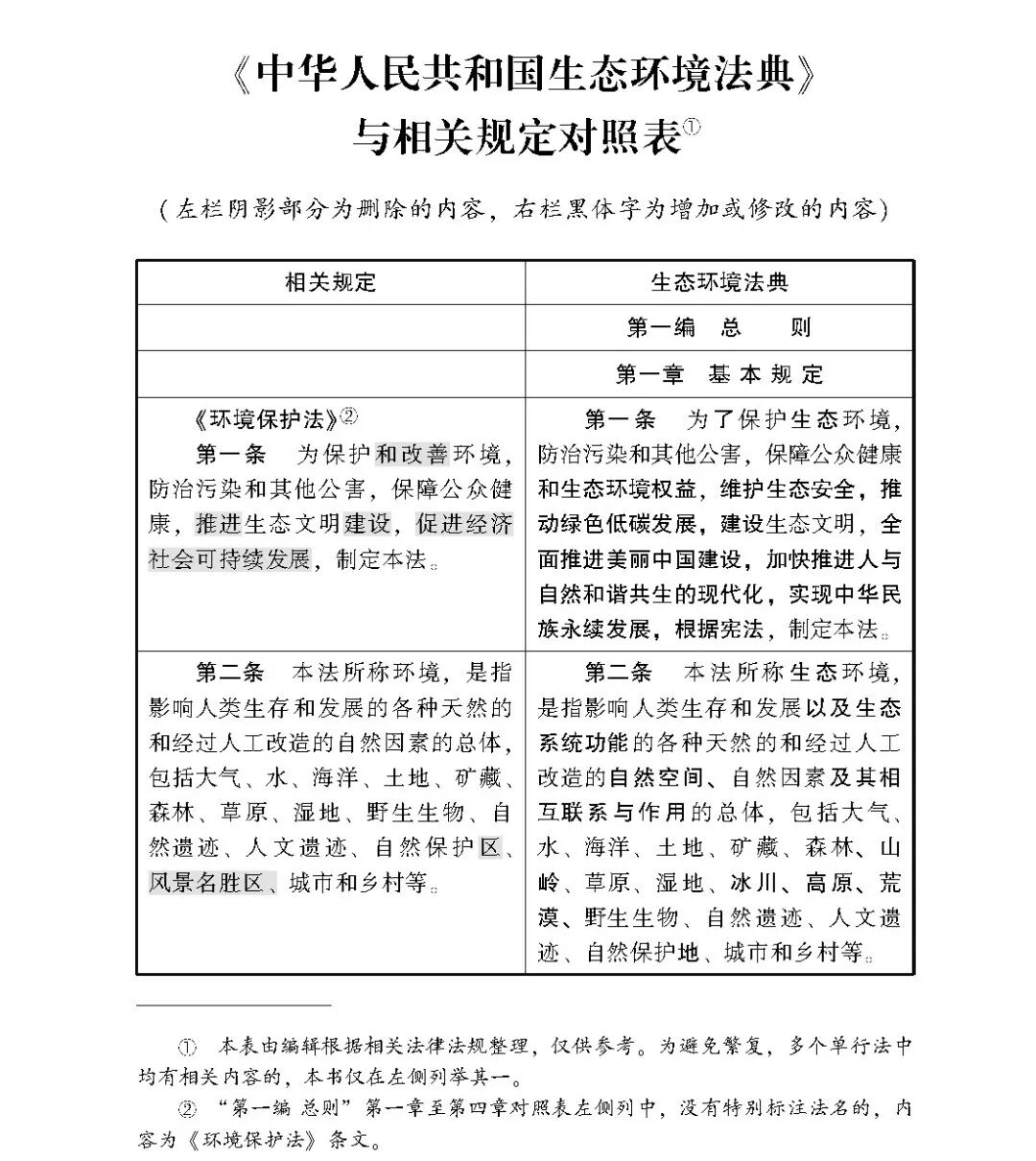
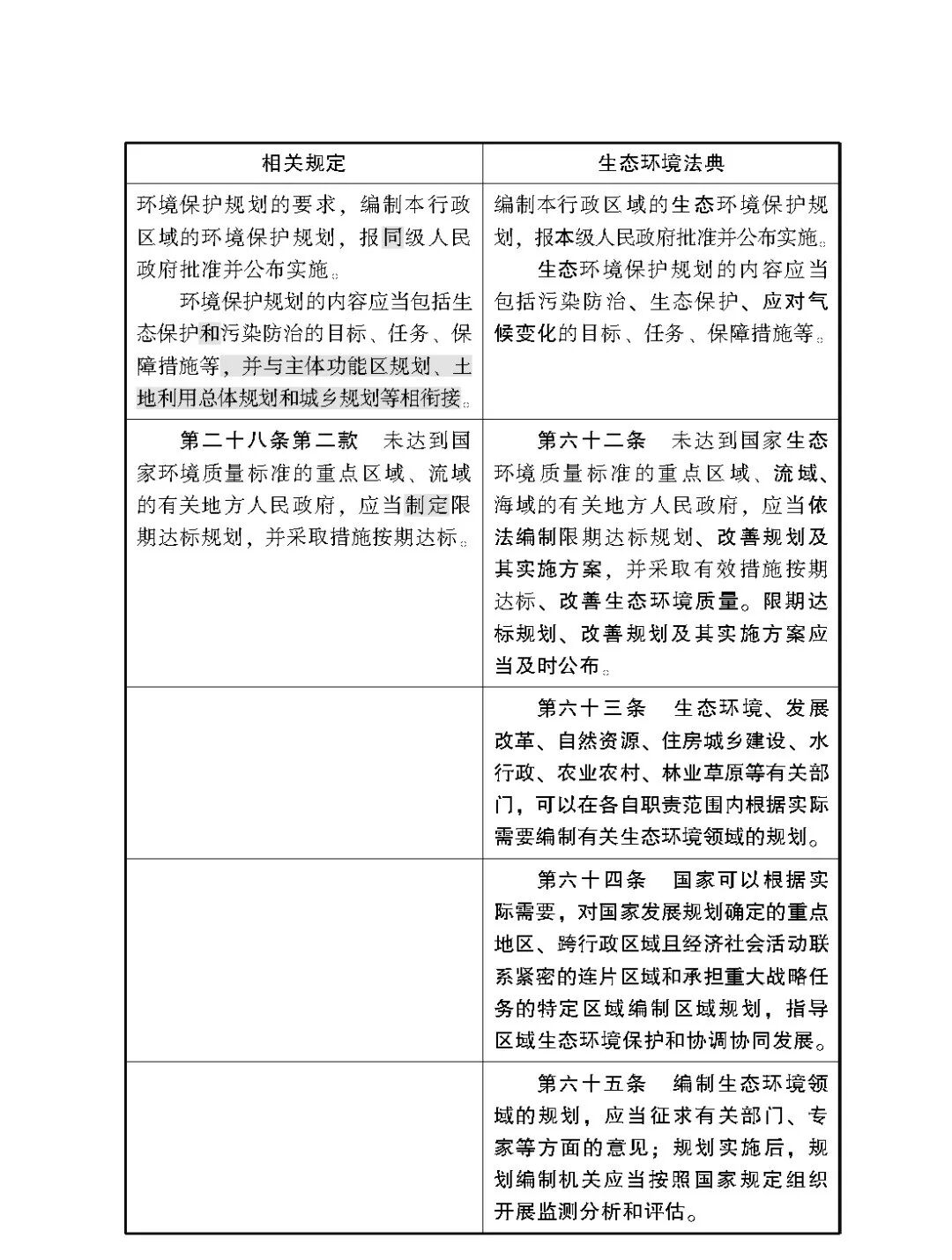
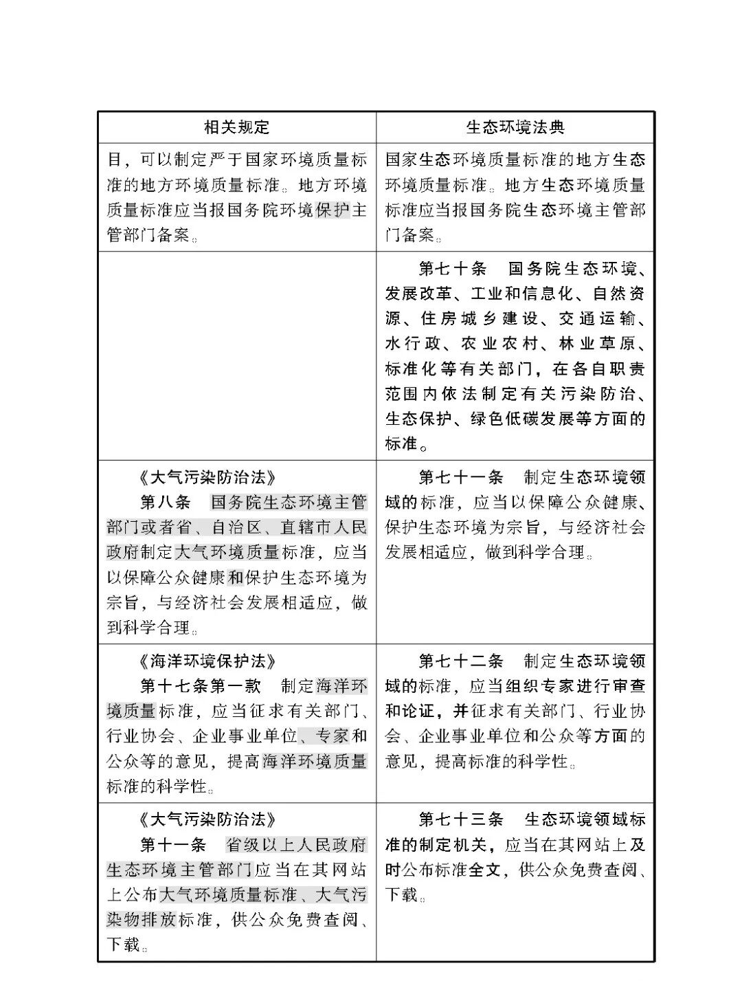
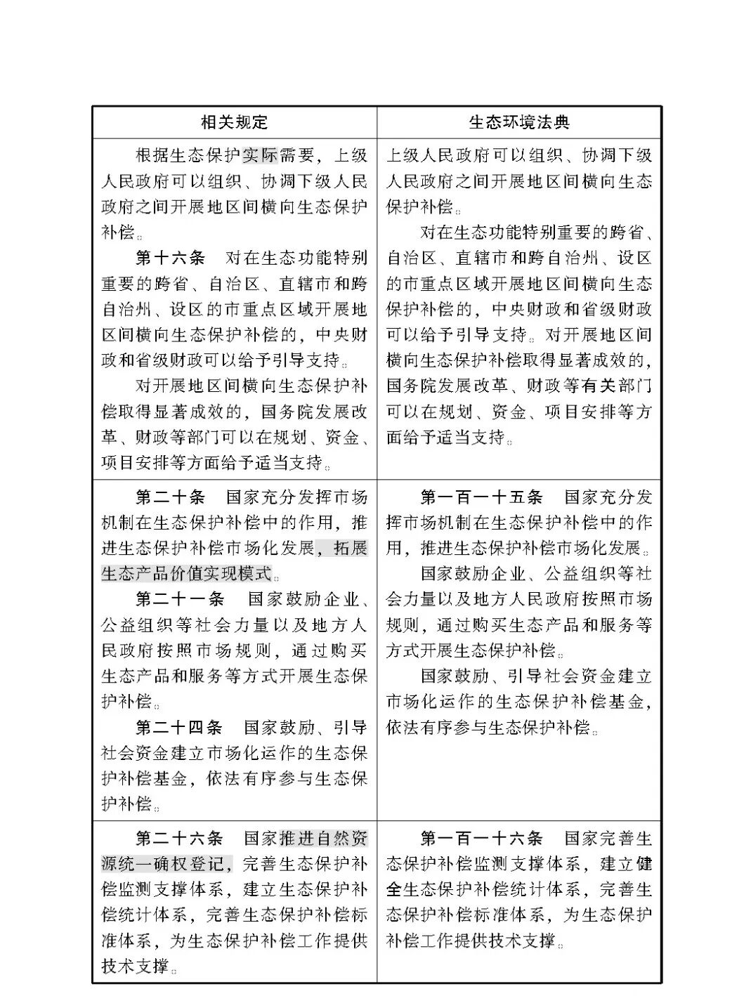
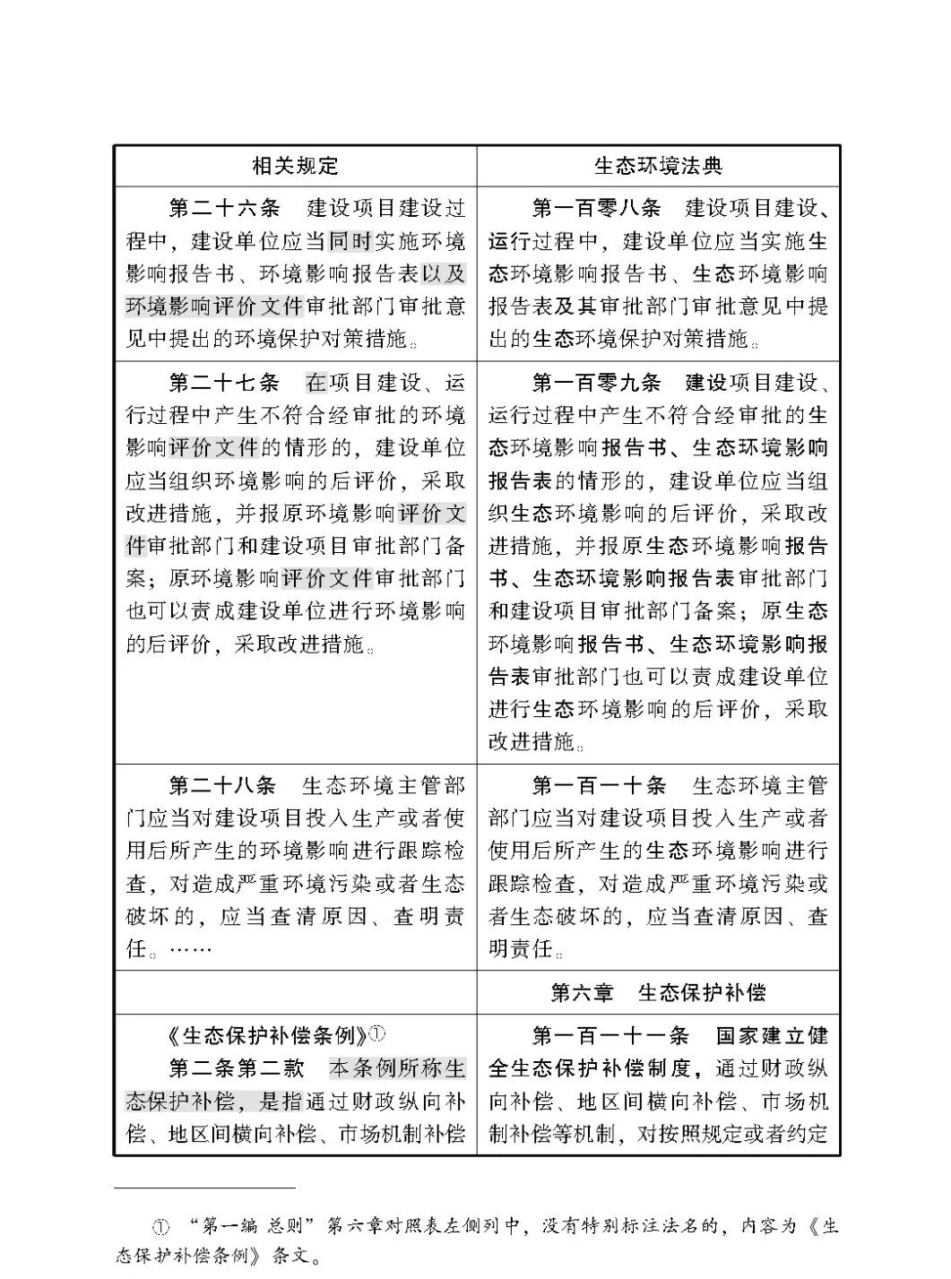
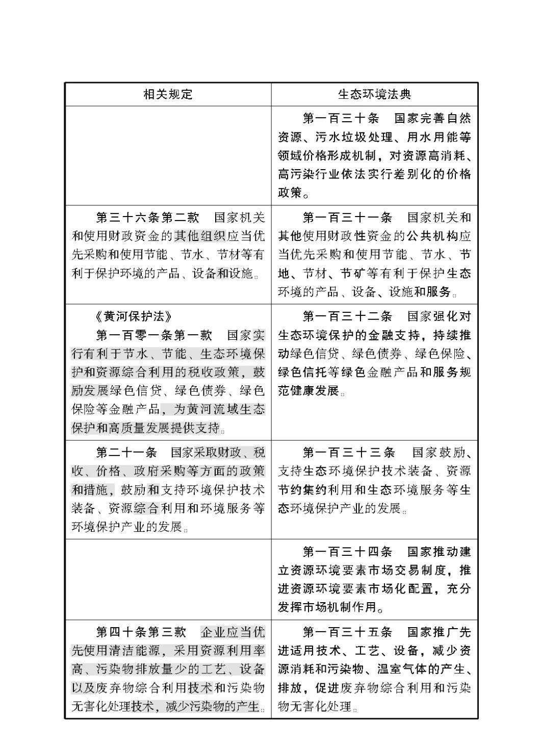
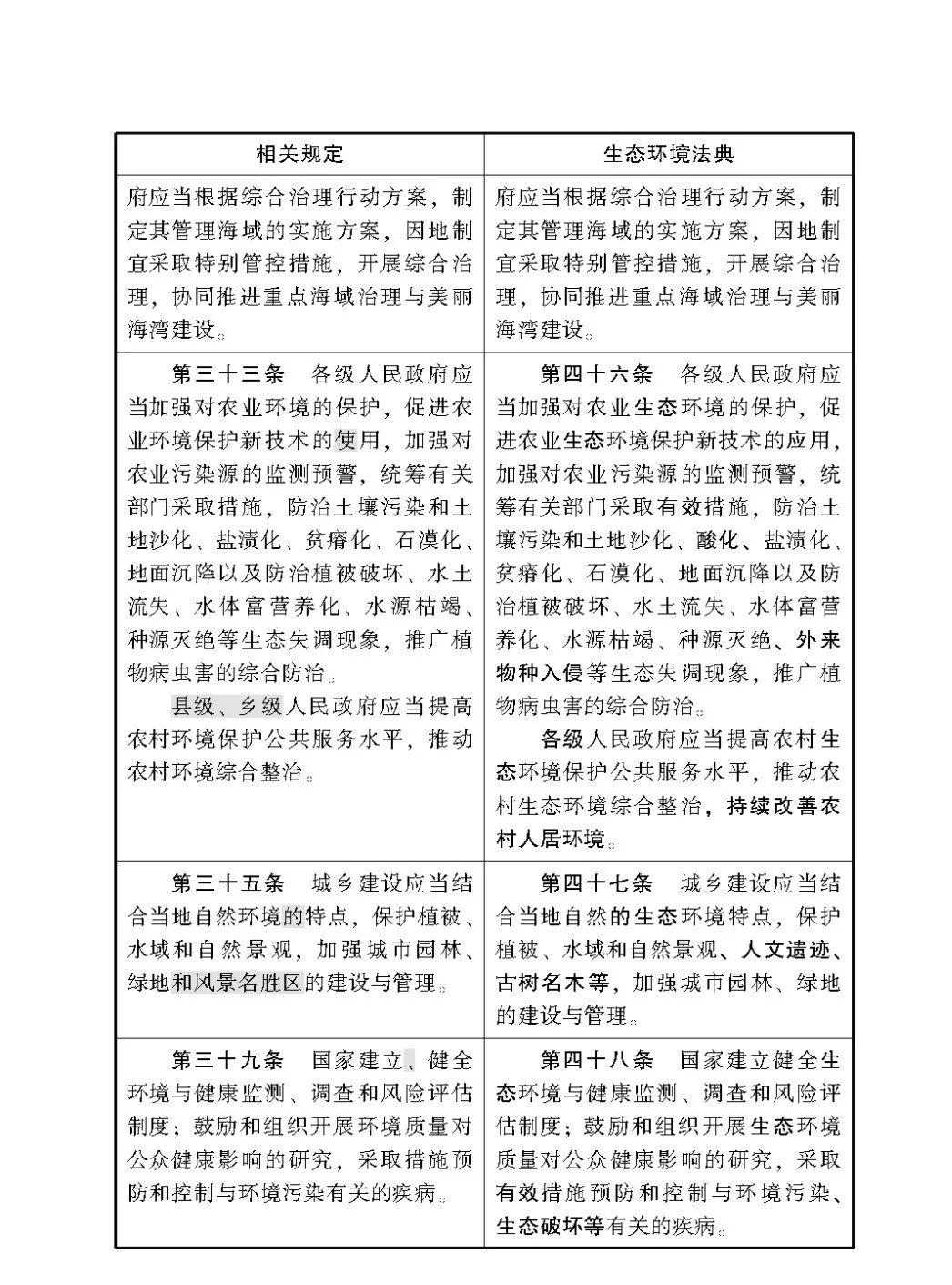
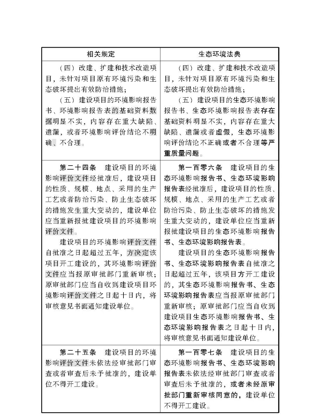
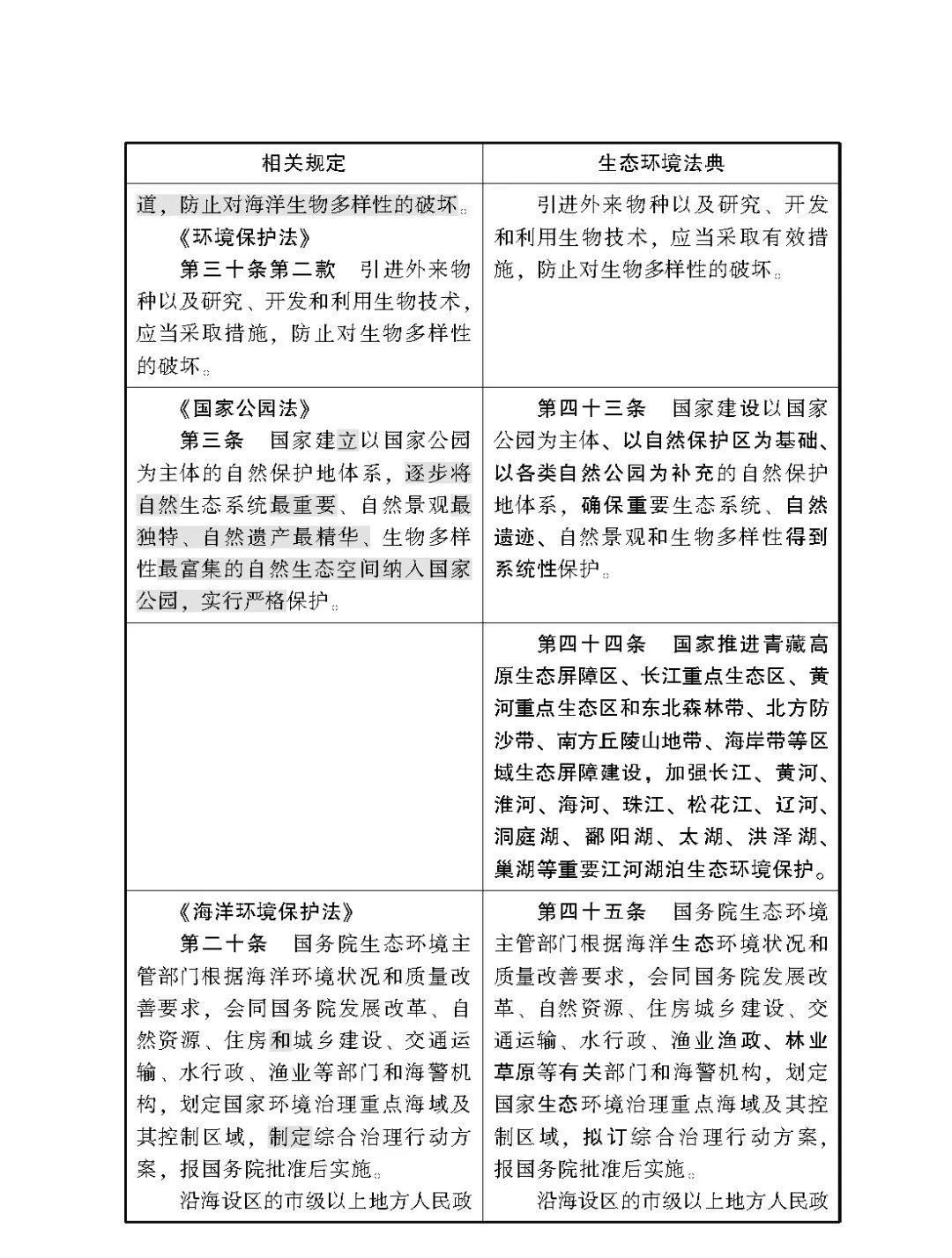
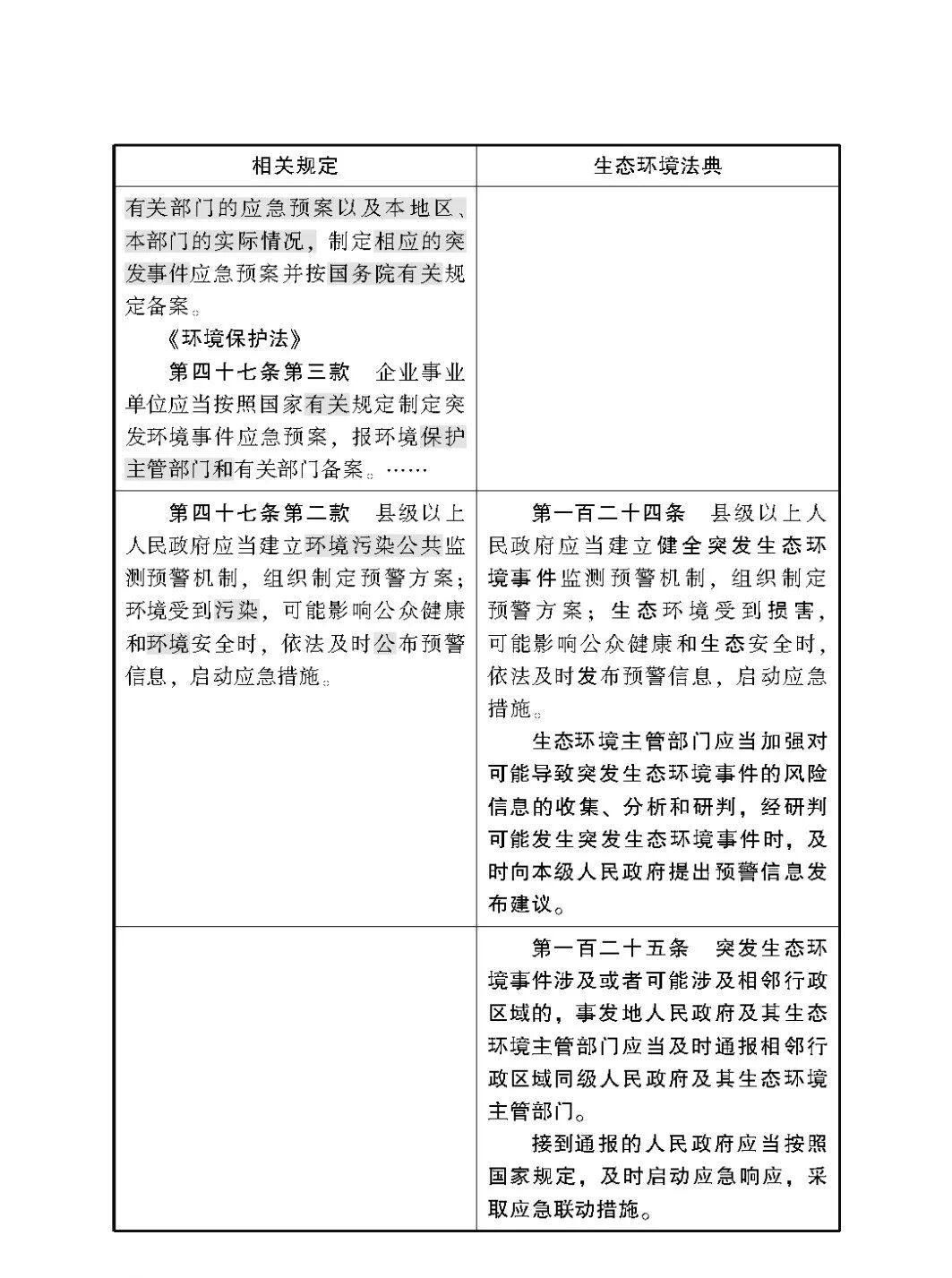
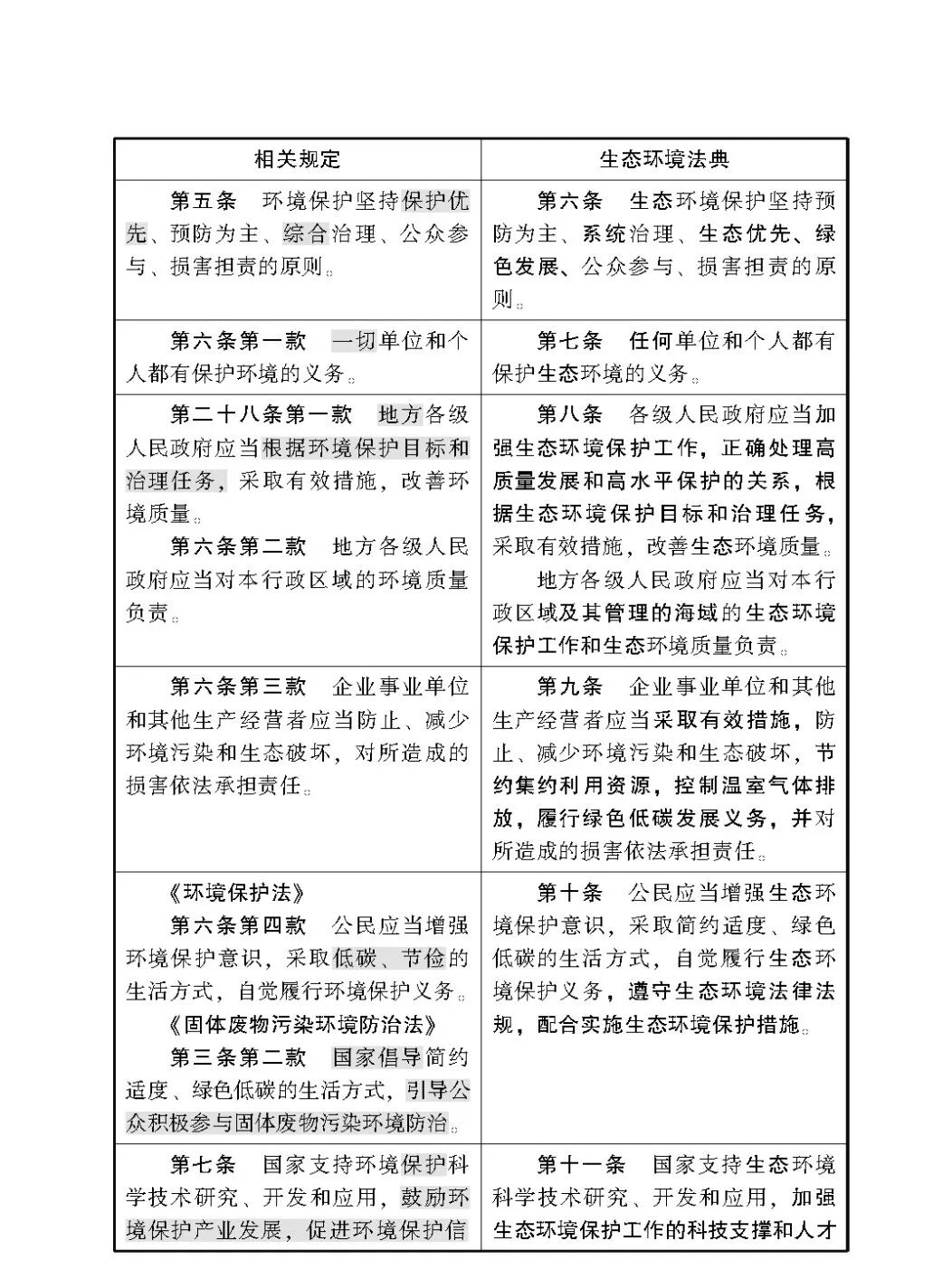
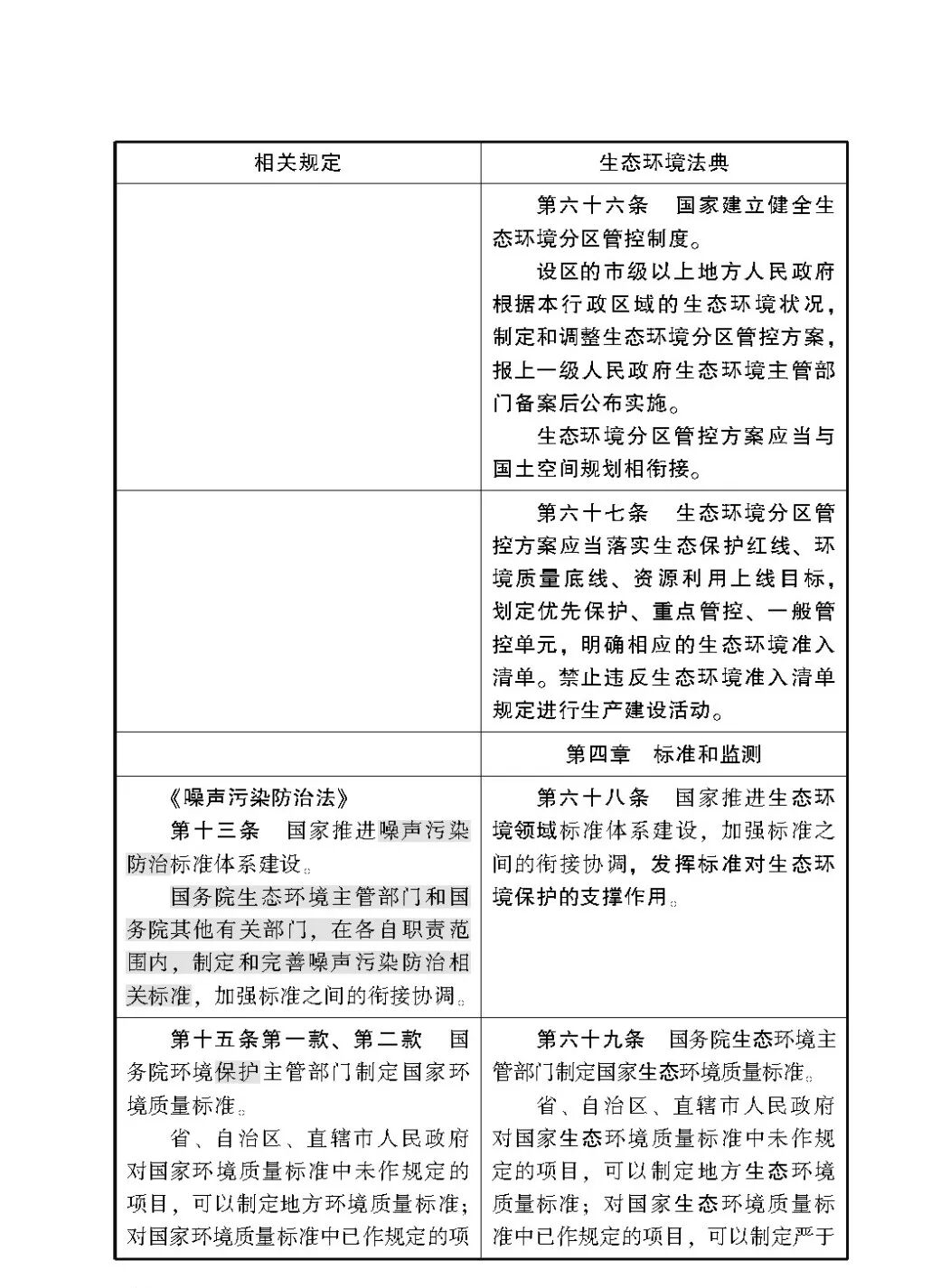
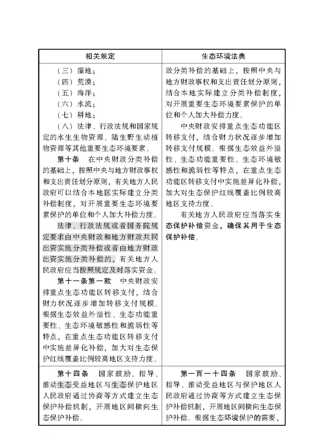
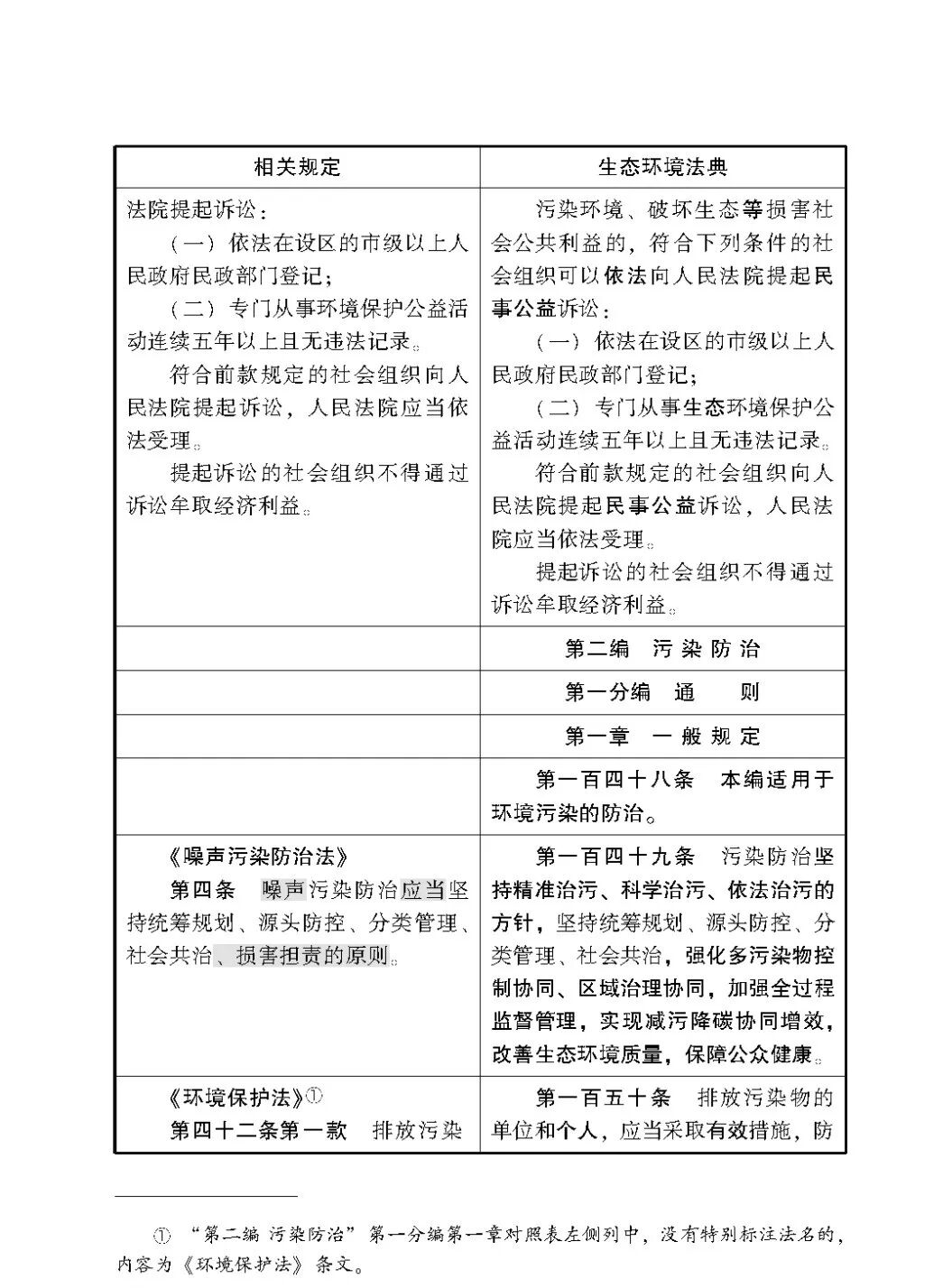
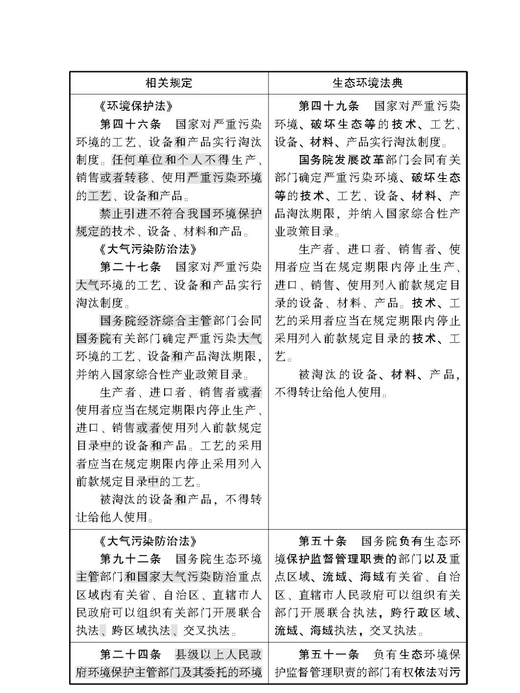
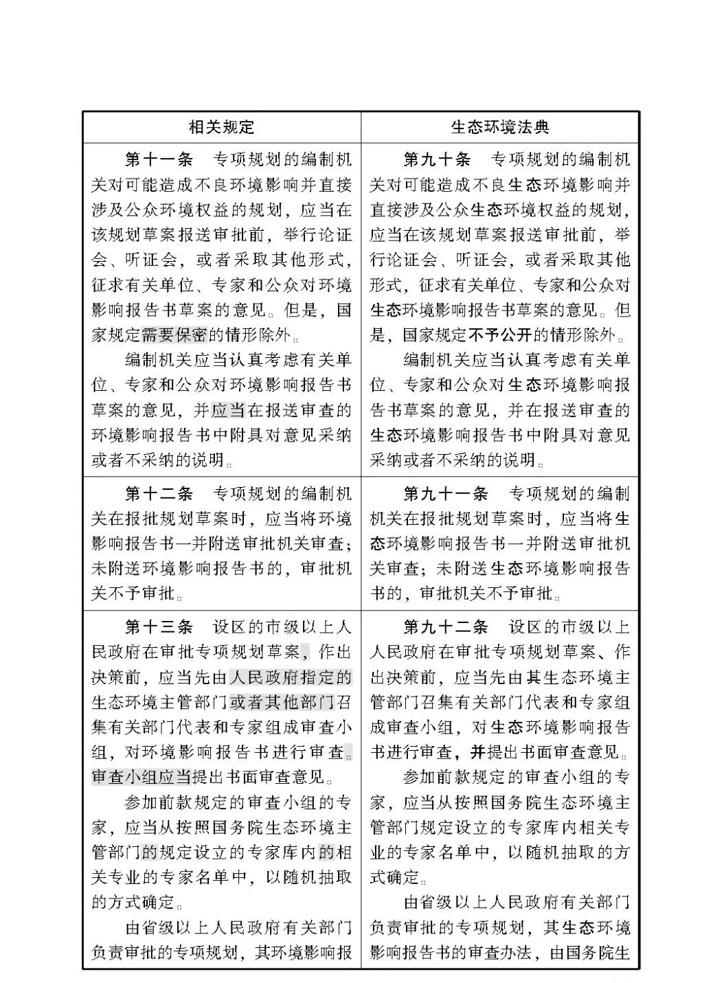
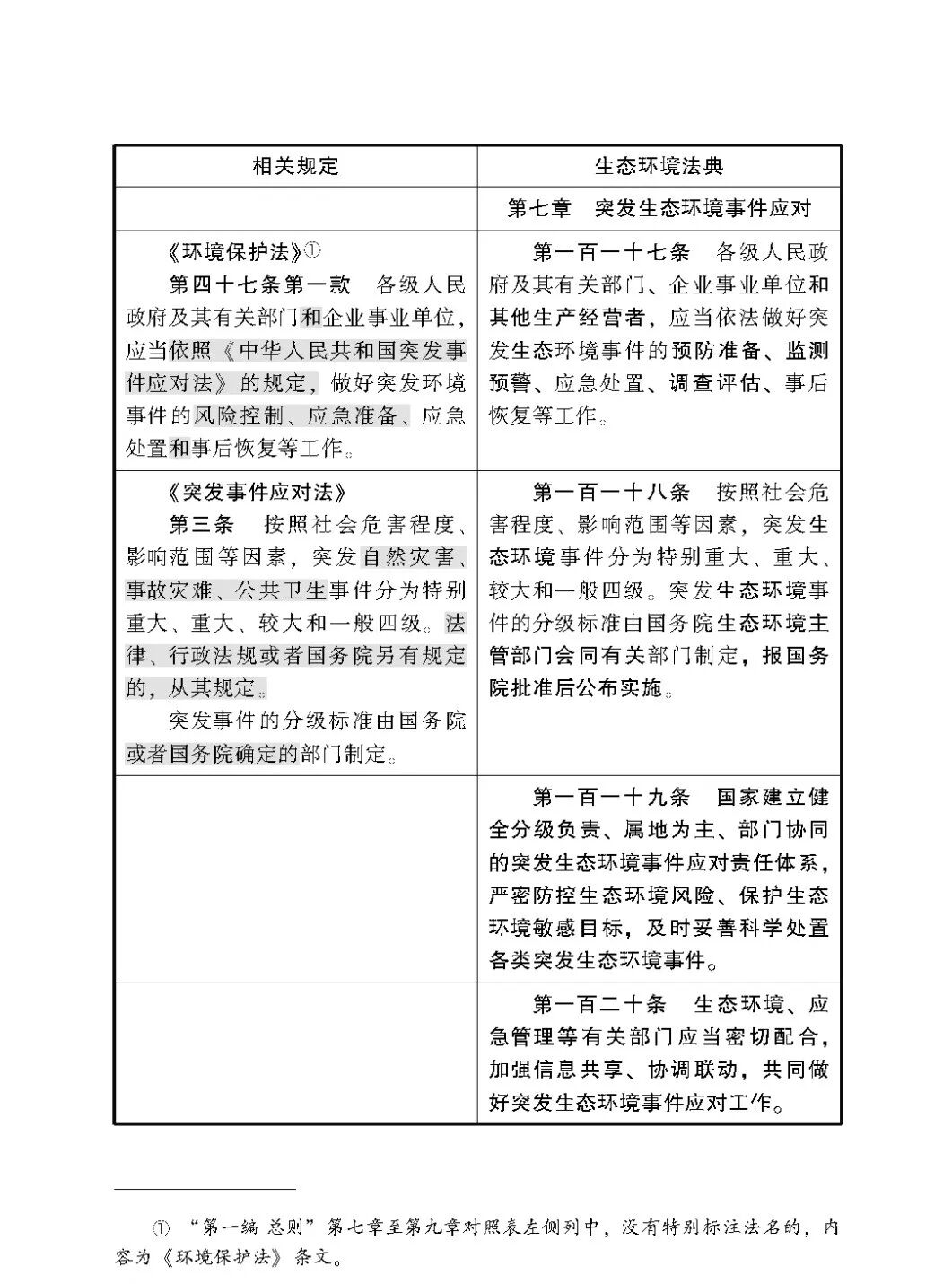
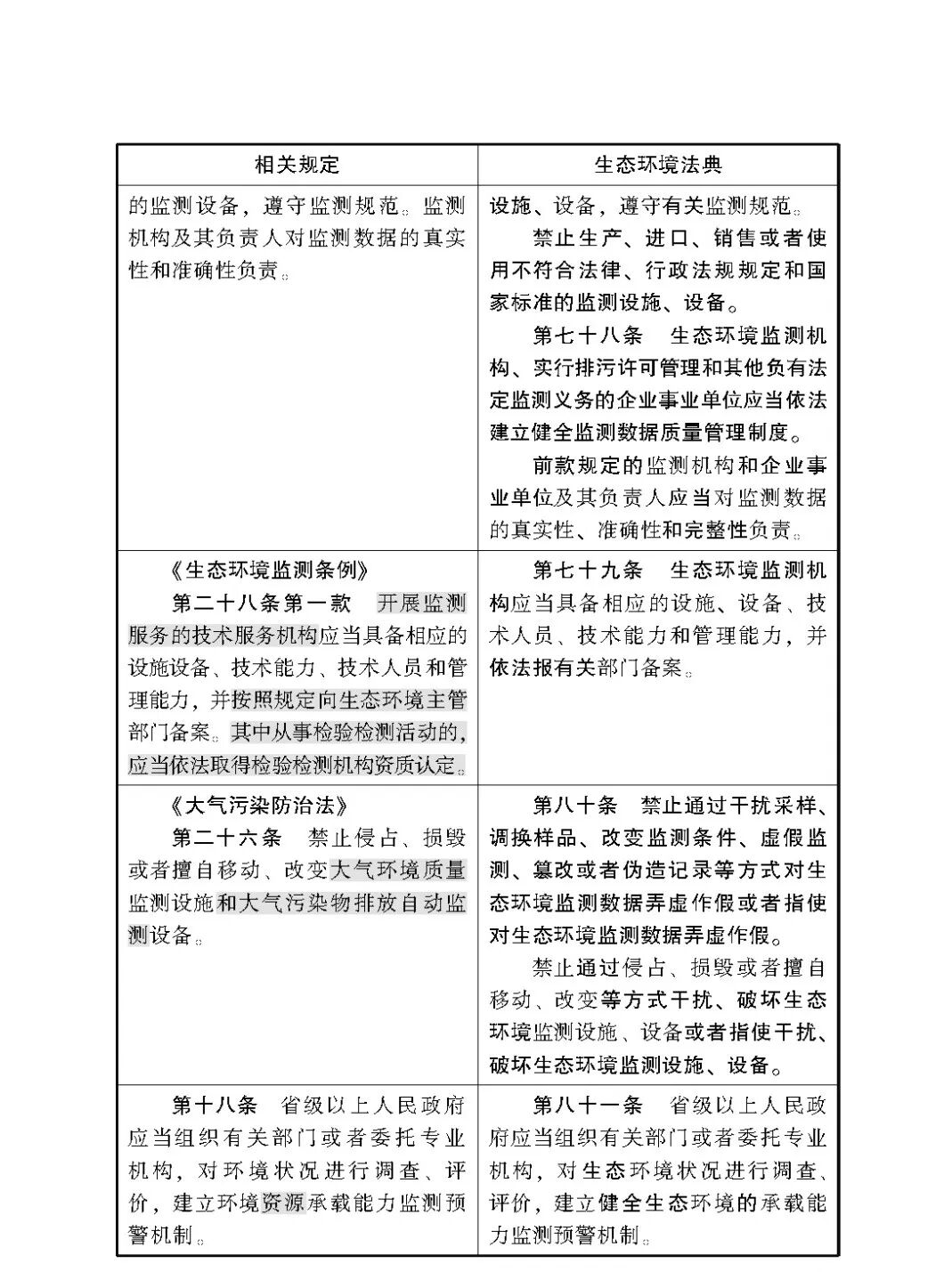
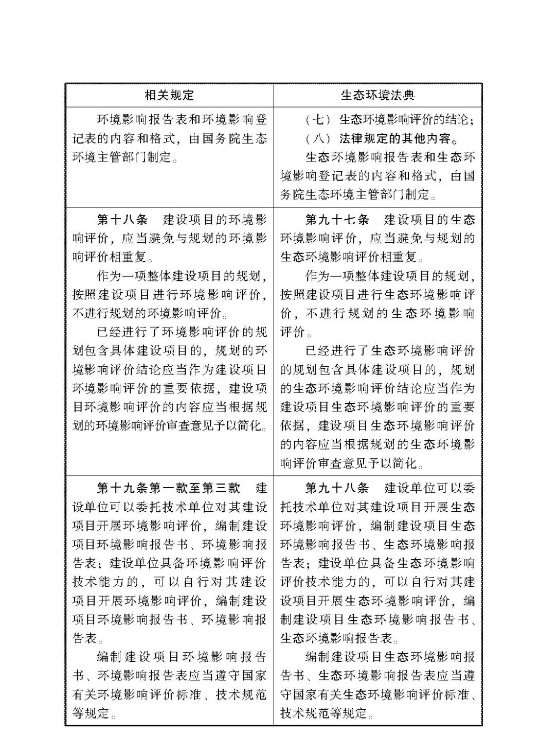
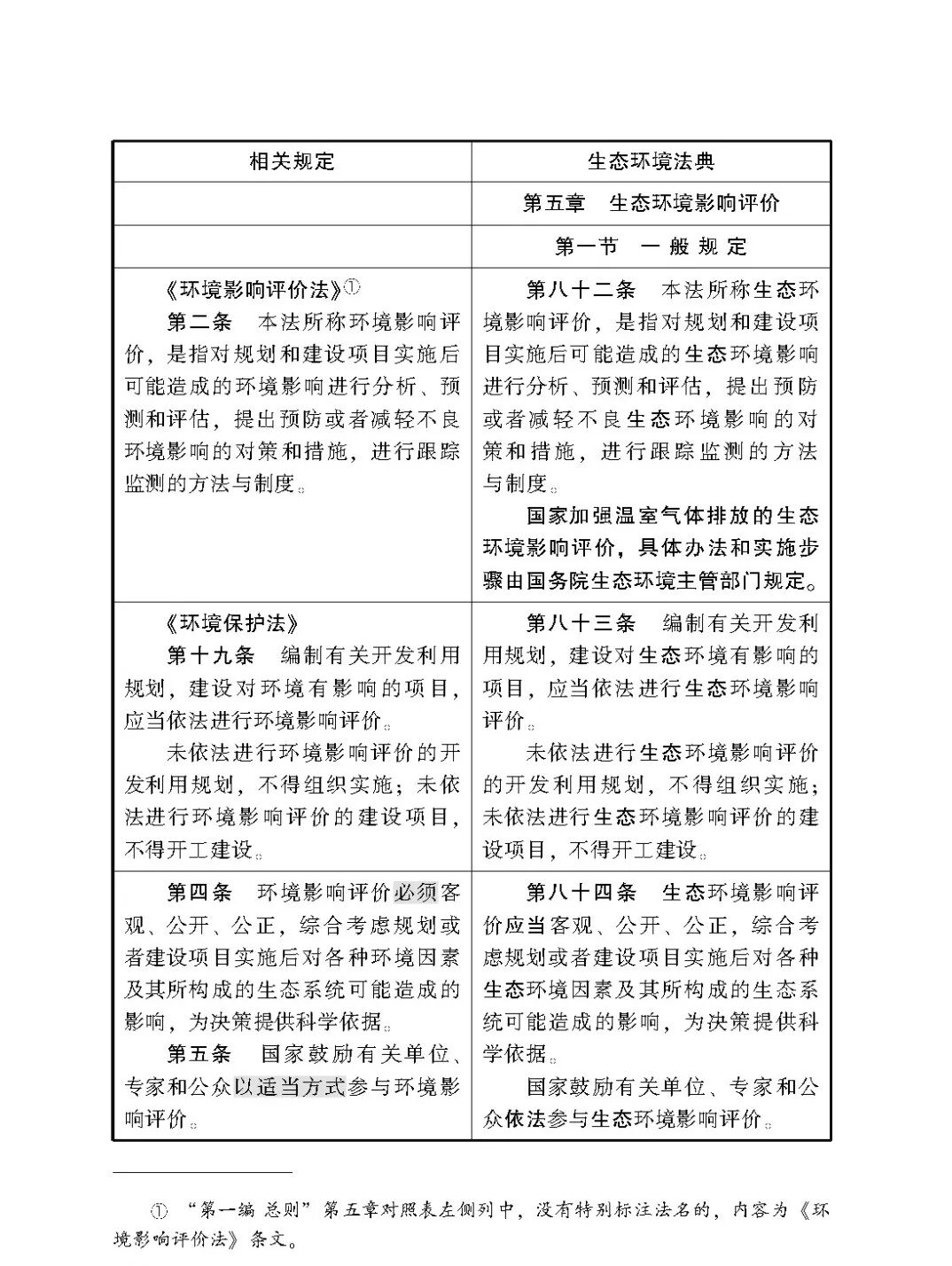
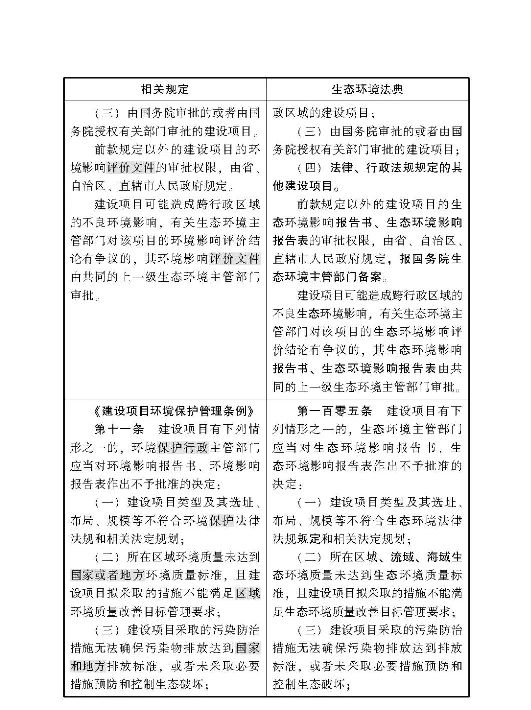
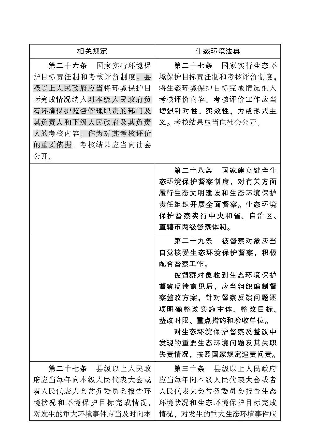
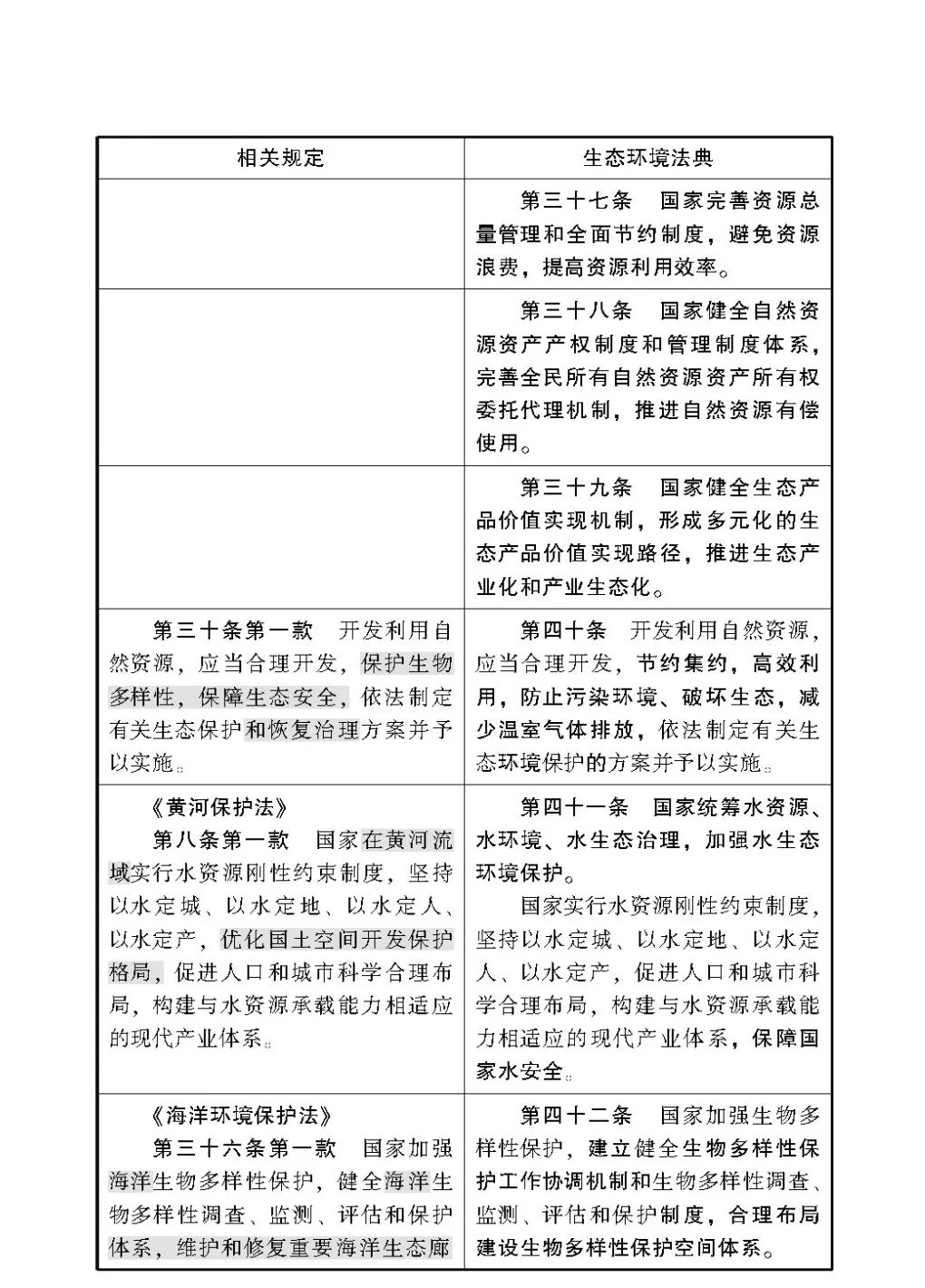
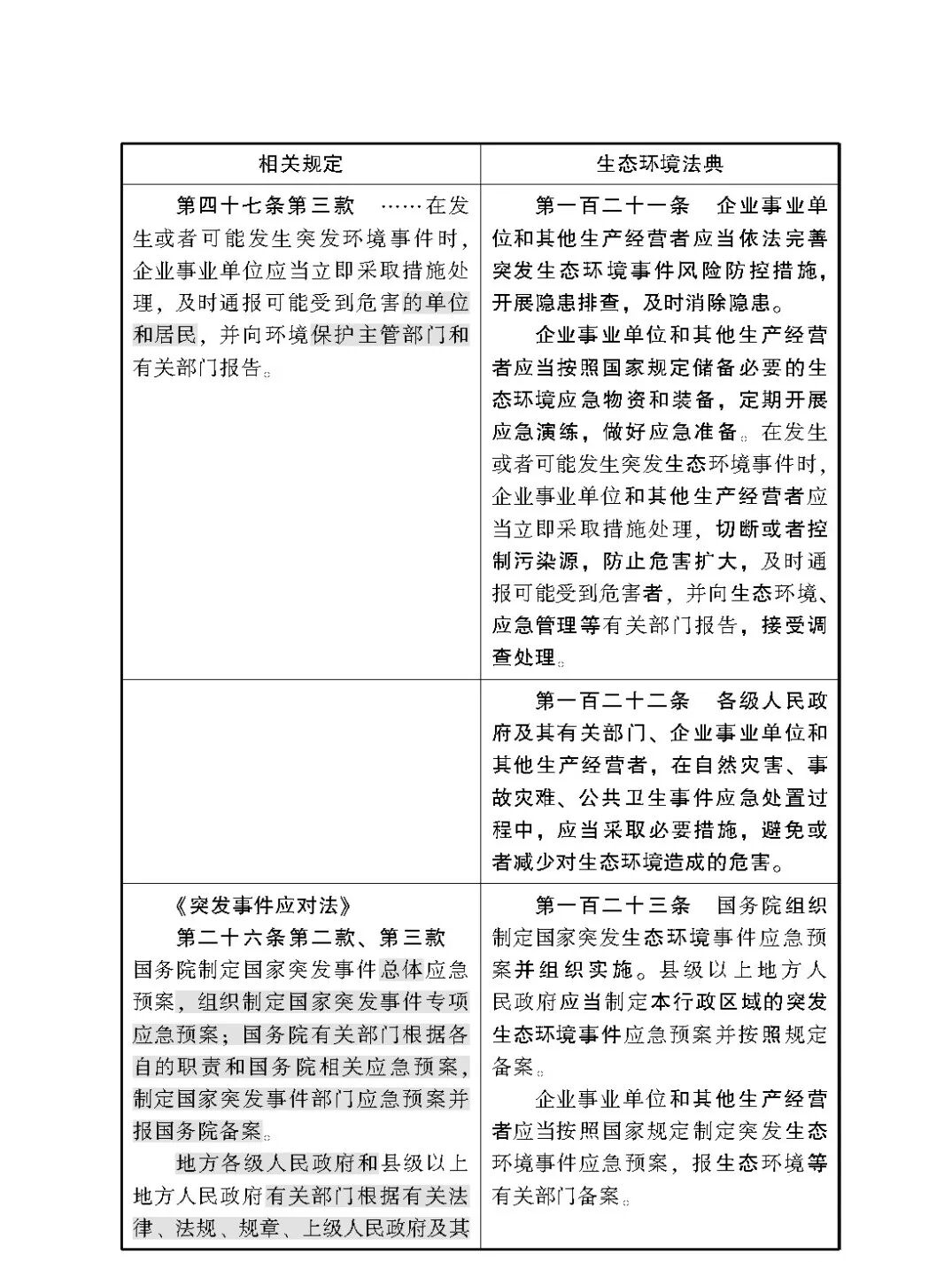
《生态环境法典》新旧与关联对照表如下:





编辑:王蕾

统筹:汪东伟

编审:干江沄