为方便群众办理业务
春节假日期间
贵阳交警推出多项便民服务措施
具体往下看
↓↓↓
关于2026年春节假日期间
开展车驾管服务的通告
为了方便群众办理业务,贵阳交警推出春节期间(2月15日至2月23日)便民服务,市民朋友可以选择在节假日期间办理相关业务。
01 服务场所
西南商贸城车驾管综合业务大厅
02 服务时间
9:00-17:00
03 办理业务范围
小型客车(含进口)注册、转让(含电子化转籍)、变更等查验登记;机动车抵押/解抵登记、临时号牌核发、补领行驶证、补领机动车号牌、六年免检;驾驶证期满换证(含转入)。
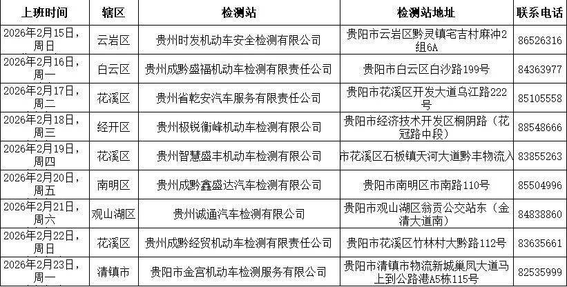
04 春节期间可以办理车辆检验业务的检测站信息

春节假日期间线上业务正常办理
网办业务申请不受限制时间,群众可以在任何时间内通过“交管12123”App提交所需办理的个人用户认证信息、电子驾驶证申领、驾驶证业务(期满换证、遗失补证、损坏换证、转入换证、延期申请)、机动车业务(补换领行驶证、补换领号牌、补领检验合格标志、申领免检标志)、异地体检、学法减分业务、网络教育业务。
但因春节期间物流缓慢延时,群众收到邮寄证件相对平日会有延时。
春节假日期间
122交通资讯服务热线时间调整
01 座席在线
人工座席时间为每日9:00-17:00。
02 录音回复
语音自动录音时间为每日17:00至次日9:00,次日对夜间留言会逐一回复。
春节假日期间
事故视频快处服务“不打烊”
为确保春节期间出行及返乡人员能及时处理交通事故,避免因事故造成长时间交通拥堵和二次事故,春节假日期间,道路交通事故视频快处服务正常开展。
01 受理时间
7:30-18:00
02 适用范围
▶机动车与机动车发生仅造成车辆损失的道路交通事故,各方均投保机动车交通事故责任强制保险,且当事人能够自行移动车辆的;
▶机动车与非机动车发生仅造成车辆损失的,机动车方投保机动车交通事故责任强制保险且应当承担事故责任的;
▶机动车发生单方事故造成他方财产损失,有物损负责人在现场的;
▶机动车包括大(小)型汽车、新能源汽车、摩托车、教练车、挂车、警车等。
03 使用方法
▶打开“交管12123”APP。
▶打开APP后首页点击左上角事故视频快处,APP会自动定位获取事故地点信息。
▶当事人点击“视频报警”后,呼叫等待公安交管部门接警人员接听,接警人员接通后进入双方视频通话,当事人切换前后摄像头配合接警人员完成远程取证,遇到视频中断,不要着急,点击“继续处理”即可。
▶民警完成事故定责后,通过手机短信告知当事人,当事人可以通过“交管12123”APP网办进度查看事故责任和电子认定书,收到事故责任认定书后向所属保险公司报案。处理完毕后保证安全及时撤离事故现场,避免交通拥堵。
特别提示!轻微交通事故通过视频快处处置结束后,由平安、人保、太平洋公司承保的责任车辆当事人在接受到“12123”推送的事故认定书后,可以在系统界面点击“保险理赔”功能按钮,系统会同步向承保公司报案理赔系统推送相关事故理赔信息,保险公司会及时跟进开展在线理赔服务,当事人无需再拨打保险公司报案电话,对于小额赔款,在当事人有意愿的情况下可以实现直赔,对于选择修车的当事人可以提供多家有资质修理厂实现“快修”!
04 温馨提示
视频快处前需要先开启“双闪灯”;在车后50至100米处摆放三角警示牌;确保安全状态下再进行操作;事故处理完成后应立刻撤离现场。
春节我在岗
服务“不打烊”
贵阳交警一路守护
全力保障
祝大家度过一个
欢乐平安幸福
编辑:卢珊
统筹:赵子滟
编审:干江沄